|
2026年井冈山风景旅游集团有限公司面向社会公开招聘临聘人员公告(二)井冈山风景旅游集团有限公司为国有独资企业。在井冈山管理局、市委市政府领导下,公司以开发、经营、管理丰富的井冈山旅游资源为宗旨,并为旅游提供配套服务。根据工作需要,决定面向社会公开招聘3名工作人员,现将有关事项公告如下: 一、报考条件 (一)基本条件 1.具有中华人民共和国国籍,拥护中华人民共和国宪法,拥护中国共产党领导和社会主义制度; 2.遵守纪律,品行端正,具备良好的职业道德; 3.具备正常履行岗位职责的身体条件和心理素质,无传染性疾病、无精神病史及其他可能影响工作的器质性疾病; 4.具备岗位所要求的其他资格、年龄要求等; (二)不得报考的情形 1.因犯罪受过刑事处罚的人员; 2.被开除中国共产党党籍或被开除公职的人员; 3.涉嫌违法违纪正在接受审查调查或尚未解除党纪、政务等处分的人员; 4.在各级公务员、事业单位考试和法律规定的其他国家考试中被认定有严重违纪违规行为尚在禁考期内的人员; 5.与其他用人单位存在劳动合同纠纷的人员; 6.被依法列为失信联合惩戒对象的人员; 7.现役军人; 8.聘用后构成回避关系的岗位,以及与本人有夫妻关系、直系血亲关系、三代以内旁系血亲以及近姻亲关系的人担任领导成员的单位的岗位; 9.法律法规规定的其他情形。 二、招聘岗位及要求 (一)招聘岗位及任职要求
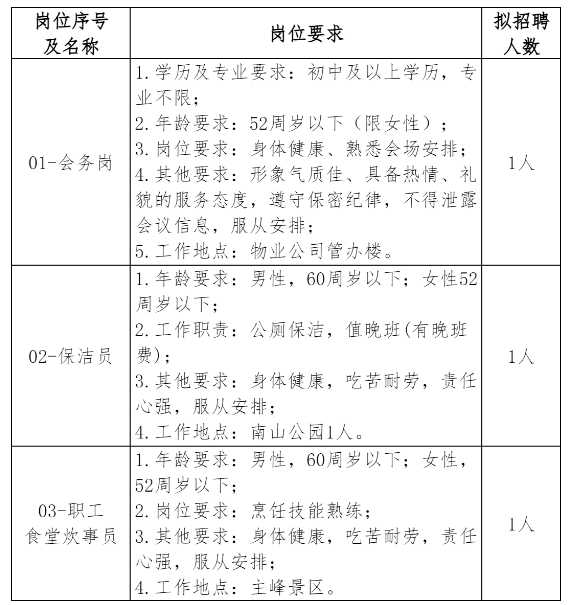
本次公开招聘计划招录3人,具体岗位及要求详见《2026年井冈山风景旅游集团有限公司招聘岗位及任职要求》(附件1)。 (二)注意事项 招聘岗位要求的年龄计算方法:60周岁及以下是指1966年4月1日(含)以后出生,52周岁及以下是指1974年4月1日(含)以后出生;招聘岗位要求的学历的计算截止时间为2026年4月1日(含)。 三、招聘程序 此次招聘按照报名、资格审查、面试、体检、考察、公示及录用等程序进行。 (一)报名 招聘公告、岗位信息及后续需要对外公布的信息均在吉安人事人才网(www.jarencai.com)发布。 1.报名时间及报名方式 (1)报名时间:从招聘公告发布之日起至2026年4月10日15:00止。 (2)报名方式:此次招聘采取网站注册报名形式。考生可登录(注册)吉安人事人才网(http://www.jarencai.com),通过点击考试报名栏目,选择相应专题,如实填表,诚信报名。也可进入报名快速入口:https://jarencai.ikaowu.com/exam/1886每人限报一个岗位,重复报名人员则取消报名资格。请考生仔细对照所报考岗位的条件要求,将所需材料准备齐全后再进行报名。
(扫码快速报名) (3)报名须知:考生注册报名系统登录后,在“我的报考”左侧考生信息栏中绑定微信,扫码关注“吉安人事人才网”微信服务号,相关报名审核结果以“吉安人事人才网”微信服务号或报名系统站内信息通知为准,因个人原因导致未能接收各类通知,其后果由考生自行负责。 (4)相关考试安排信息将通过吉安人事人才网(http://www.jarencai.com)公告通知形式告知,考生应当保持持续关注和留意,及时查看处理,否则造成的不利后果由考生自行负责。 2.报名所需材料 (1)身份证(正反面)、部分岗位要求的毕业证书; (2)近期一寸免冠彩色证件照片。 3.注意事项 每位考生限报1个岗位,重复报名的取消报名资格。考生报名前须仔细阅读岗位报考条件,选择与自身资格相符的岗位,如实、准确填写报名信息。若未在规定时间内完成报名或提交材料不全的,视为自动放弃报考资格;若经审核不符合岗位任职条件的,将取消报考资格;若因填报信息不实或错误导致无法联系而影响考试及录用的,责任由报考人自行承担。 (二)资格审查 报名期间,请考生及时关注招聘领导小组的线上初审意见,如遇提示缺少报名资料或证明的,请考生及时上传补齐,如因考生报名资料不齐全的,视为初审不合格。 初审结束后,招聘领导小组将按照职位资格条件对报考者提交的材料进行审查,在规定时间内确定其是否具有报考资格。资格审查贯穿公开招聘工作全过程,凡发现考生与公告岗位所要求的资格条件不符或提供虚假材料的,即取消其考试或聘用资格,后果由考生自行承担。资格审查通过人数与招聘计划数的比例一般不低于3:1,若达不到开考比例,相应核减招聘计划或调整任职要求。 资格审查具体形式及审查通过情况以后续公告为准,资格审查通过的考生应在通知公告所规定的时间内登录线上报名系统http://jarencai.ikaowu.com/下载、打印《面试单》。 (三)面试 面试满分为100分,主要测试考生的综合分析、组织协调、逻辑思维、语言表达、应变能力等方面的素质。在面试过程中,考官组认为拟招聘岗位考生均无法达到岗位匹配要求或面试成绩低于70.00分的,可取消该岗位的招聘(或核减招聘计划)。 (四)体检 根据面试成绩从高分到低分的顺序,按每个岗位招聘人数1:1比例确定入闱体检人员名单。面试成绩相同的,另行加试决定。体检到指定医院进行,费用由拟聘人员自行承担,未到场体检或因本人原因无法在规定时间内完成体检全部项目的视为自动放弃,体检不合格或因身体原因不适合工作岗位的,取消考察资格。 (五)考察 考察主要对拟聘人员思想政治、道德品质以及有无违法违纪等情况进行考察,考察不合格的,取消聘用资格。 (六)公示 根据考察和体检情况,按照人岗相适的原则,研究确定拟聘用人员名单,并在吉安人事人才网公示5个工作日,公示无异议的确定为聘用人员,依法签订劳动合同。 因拟聘人员考察、体检、公示不合格的,或主动放弃聘用的,或试用期内无法胜任工作岗位,井冈山风景旅游集团有限公司有权予以解聘,由井冈山风景旅游集团有限公司会议研究决定人员补录事宜。 四、用工方式及工资待遇 此次聘用人员为临聘人员,其试用期管理、社会保险待遇、薪资待遇参照井冈山风景旅游集团有限公司现有标准执行。 五、其他事项 本次招聘工作由井冈山人力资源服务有限公司组织实施,考生如有咨询事项,可在工作日内(9:00-12:00、14:30-17:00)拨打以下电话咨询: (一)报名咨询:颜部长(18979619691) (二)岗位咨询:何女士、杜女士(0796-6556640) (三)本公告解释权归井冈山风景旅游集团有限公司招聘领导小组所有。 附件:2026年井冈山风景旅游集团有限公司招聘岗位及任职要求 井冈山风景旅游集团有限公司 2026年4月1日 |




