热搜:

公务员

国企

高校

事业单位

文章
  • 文章
搜索
首页 >> 人事资讯 >>吉安人事资讯 >> 永丰县公安局2026年公开招聘警务辅助人员公告
详细内容

永丰县公安局2026年公开招聘警务辅助人员公告


根据《江西省公安机关警务辅助人员条例》及相关规定,结合工作需要,永丰县公安局决定面向社会公开招聘警务辅助人员(以下简称“辅警”),现将有关事项公告如下:

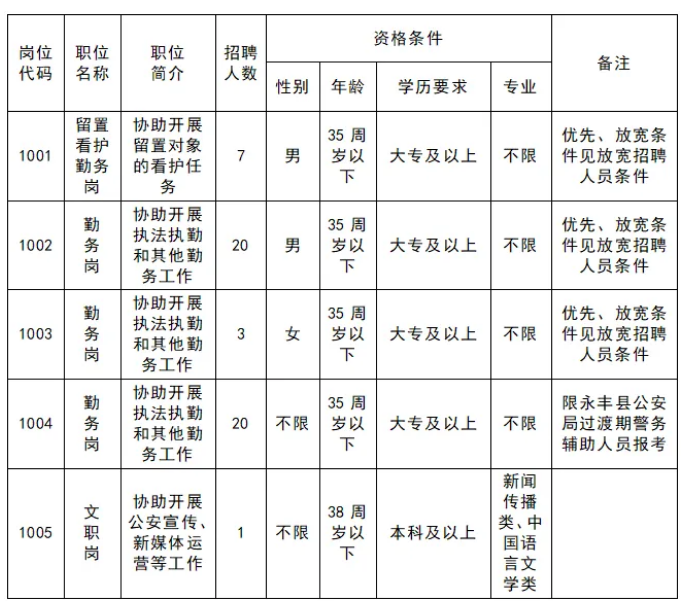
一、招聘人数及岗位

本次招聘岗位、招聘人数具体如下:

image.png

二、招聘条件

(一)基本条件

1.具有中华人民共和国国籍;

2.拥护中国共产党领导、拥护《中华人民共和国宪法》,遵守法律法规;

3.具有良好的政治素质、心理素质和道德品行;

4.勤务辅警要求十八周岁以上,三十五周岁以下(即1990年3月26日至2008年3月26日期间出生),文职辅警十八周岁以上,三十八周岁以下(即1987年3月26日至2008年3月26日期间出生);

5.勤务辅警应当具有大专以上文化程度,文职辅警应当具有大学本科以上文化程度。报考人员应在2026年3月26日前取得国家承认(学信网认证)并符合岗位要求的学历;

6.具有履行岗位职责所需的工作能力;

7.身体健康,具有正常履行岗位职责的体能素质;

8.法律、法规规定的其他条件。

(二)优先招聘人员条件

1.烈士遗属、因公牺牲军人和人民警察遗属;

2.退役军人、退出国家综合性消防救援队伍的救援人员;

3.获得见义勇为称号的人员或者英雄模范;

4.人民警察类或者政法类院校毕业生;

5.国家和本省规定的其他优先聘用情形。

符合上述优先招聘条件的人员参加勤务辅警招聘可以放宽至高中(中专)学历。应聘时学历为高中(中专)的,应当在首个劳动合同聘用期限内取得大专以上学历;未取得的,合同期满以后不再续聘。

(三)具有下列情形之一的,不得报考:

1.曾受过刑事处罚或依法免予刑事处罚,或者涉嫌违法犯罪正在接受调查的;

2.曾受过行政拘留、司法拘留处罚,或者曾被劳动教养、收容教养或者收容教育的;

3.曾被开除党籍、开除公职、开除军籍或者因违纪违法被原单位辞退解聘的;

4.因吸毒、赌博、卖淫嫖娼、故意伤害、寻衅滋事、酒驾等行为受过行政处罚的;

5.有吸毒史和精神病史的;

6.编造、散布有损国家声誉信息,反对党的理论和路线方针政策,违反国家法律法规信息的;

7.参加非法组织、邪教组织或者从事其他危害国家安全活动的;

8.被依法列为失信联合惩戒对象的;

9.曾被吊销律师、公证员执业证书的;

10.曾被开除团籍或在接受高等教育期间受到开除学籍处分的;

11.从事警务辅助工作合同期未满擅自离职的;

12.其他按照规定不适宜从事警务辅助工作的。

报考者不得报考《江西省公安机关警务辅助人员条例》第十五条规定的与本人有夫妻关系、直系血亲关系、三代以内旁系血亲关系的人员所在部门,或者有直接管理、直接利害关系的岗位。

三、招聘步骤

本次招聘按照“公开、公平、竞争、择优”的原则,通过网上报名、体能测评、资格审查、笔试、面试、体检、考察、公示、聘用等程序进行。

(一)网上报名。

1.报名时间:2026年3月26日8:00至2026年4月4日17:00,逾期不再受理报名。

2.报名步骤:

(1)本次招聘采取网络报名方式进行,报名人员通过电脑登录考试报名平台(https://www.jxslrc.com/oa/index),选择“永丰县公安局2026年公开招聘警务辅助人员公告”专题进入报名,据实填写报名信息并上传一寸电子照片、本人身份证正反面、毕业证、学信网学历认证报告、自愿报名参加辅警体能测试风险责任书(本人签字后上传)等相关证明材料。符合优先招聘条件的,须上传相应证明材料。

(2)本次招聘实行网上诚信报考制度。报考人员应仔细阅读岗位资格条件,提供真实准确的个人信息、证件等资料。因弄虚作假、不符合岗位条件被取消应聘资格,或因提供不准确信息造成无法与报考人员联系而影响招聘的,后果由报考人员自行承担,已参加考试的,成绩一律无效。

(3)考生可通过点击公告右上角“个人中心”→“考试管理”→“我的考试”,查询报名状态:显示【待审核】时,请耐心等待后台审核;显示【未通过】时,表明报名未成功,请仔细查看未通过原因或点击“重新报考”,重新填写信息并上传材料后等待审核;显示【已通过】时,即表示网上报名成功。

(4)准考证打印时间:2026年4月6日8:00至2026年4月7日17:30。请考生自行登录考试报名平台(https://www.jxslrc.com/oa/index)按时打印准考证。如遇准考证信息显示不全或错漏的,请联系技术咨询电话。准考证贯穿所有考试项目,请各位考生妥善保管。

(二)体能测评

1.网上报名成功的考生参加体能测评。体能测评相关事项,请考生关注“永丰公安”微信公众号发布的后续公告。参考人员须持有效居民身份证(或有效临时居民身份证)和准考证方能进入考场参加体能测评,未按要求参加体能测评的,视为自动放弃。

2.辅警体能测评项目为:男子1000米跑/女子800米跑、10米×4往返跑、纵跳摸高。体能测评采取达标制,标准按照《公安机关录用人民警察体能测评项目和标准(暂行)》执行,见下表。

image.png

3.体能测评前考生要进行适当锻炼,评估身体状况,有身体不适的应慎重考虑是否参加体能测评,否则所产生的一切后果由考生本人承担(网上报名时各位考生已签订《自愿报名参加辅警体能测试风险责任书》)。

4.公布入闱资格审查名单。勤务辅警体能测评须三项全部合格,文职辅警两项合格视为通过体能测评。体能测评达标的考生,均进入资格审查环节。因体能测评不合格、考生个人原因不能正常参加测评及考生自愿放弃等原因产生的缺额,不予递补。

(三)资格审查。

1.资格审查相关事项,请考生关注“永丰公安”微信公众号发布的后续公告。

2.资格审查贯穿招聘工作的全过程。报考人员提交的学历、专业、年龄等信息和相关材料必须真实、准确、完整、有效。经审查,证件(证明)不全或所提供的证件(证明)与所报岗位资格条件不符以及主要信息不实,影响资格审查或无法完成资格审查的,取消报考人员应聘资格,后果由报考人员自行承担。

3.因资格审查不合格或自动放弃等原因产生的缺额,不予递补。

4.公布入闱笔试名单。资格审查合格人员进入笔试环节。

(四)笔试。

1.笔试时间及地点。笔试相关事项,请考生关注“永丰公安”微信公众号发布的后续公告。参考人员须持有效居民身份证(或有效临时居民身份证)和准考证方能进入考场参加笔试。

2.笔试采取闭卷方式进行。笔试满分为100分,时间为120分钟。

3.笔试内容。笔试内容主要为政治理论知识、《中华人民共和国宪法》《中华人民共和国人民警察法》《中华人民共和国治安管理处罚法》《江西省公安机关警务辅助人员条例》等内容。文职岗需加试新闻宣传写作测试,满分为100分,时长为120分钟。重点测试考生履行岗位所需要的技能,该岗位笔试成绩占50%,新闻宣传写作测试成绩占50%。

4.公布入闱面试名单。笔试成绩公布后划定合格分数线,并在笔试合格人员中按照从高分到低分的顺序,按照岗位招聘计划数1:3的比例确定入闱面试人员,如遇末位同分情况,一并入闱。比例不足时,笔试成绩达到合格分数线的均进入面试环节。

(五)面试

1.通过体能测评、笔试人员,进入面试环节。面试相关事项,请考生关注“永丰公安”微信公众号发布的后续公告。参考人员须持有效居民身份证(或有效临时居民身份证)和准考证方能进入考场参加面试,未按要求参加面试视为自动放弃。

2.面试采取结构化面试方式进行。面试内容主要测试考生履行岗位所要求的基本素质和分析问题、解决问题的能力;总分为100分,面试成绩保留到小数点后两位,合格线为70分。面试成绩未达合格线的不得进入后续招聘环节。

3.修正系数。同一职位不同面试分组的,引入修正系数计算面试最终得分。

修正系数=同一职位所有考生平均分/该考生所在面试小组的平均分。

最终面试成绩=个人原始面试成绩×该考生所在面试小组的修正系数。

考场修正系数保留小数点后7位数,第8位按四舍五入处理。修正系数计算时需去除面试成绩异常数据(小于40分或高于95分),以免影响修正系数的公平性和有效性。

4.综合成绩=笔试成绩×50%+面试成绩×50%,综合成绩保留到小数点后两位。如遇末位同分情况,原则上先按本公告规定的优先招聘条件,再根据面试成绩由高到低的顺序进行排名。

5.公布入闱体检人员名单。根据综合成绩由高到低的顺序,按照岗位招聘计划数1:1的比例确定入闱体检人员名单。

(六)体检。

1.体检相关事项,请考生关注“永丰公安”微信公众号发布的后续公告。入闱体检人员须持有效居民身份证(或有效临时居民身份证)按照规定的时间参加体检。体检费用由体检医院按相关标准收取,由体检对象自行承担。无特殊原因不按时参加体检的,视为自动放弃应聘资格。

2.报考文职辅警的,体检标准按照《公务员录用体检通用标准(试行)》执行;报考勤务辅警的,体检标准按照《公务员录用体检特殊标准(试行)》执行。体检环节安排涉毒检测。

(七)考察。

体检合格的考生进入考察,严格按照《江西省公安机关警务辅助人员条例》的规定,参照人民警察招录要求,突出政治标准,对考生进行全面考察。

因体检、考察环节考生出现不合格或自动放弃等原因产生空缺的,在面试达到合格线人员中,按照岗位缺额数1:1的比例,根据综合成绩由高到低的排名顺序依次递补。

(八)公示

体检和考察均合格的考生确定为拟聘用人员,并按有关规定在“永丰公安”微信公众号等进行公示,公示时间为5个工作日。

(九)聘用

公示期满后,对没有问题或者反映问题不影响聘用的,按照规定程序办理聘用手续;对反映问题影响聘用并查实的,不予聘用;对反映问题一时难以查实的,暂缓聘用,待查清后再决定是否聘用。

四、薪酬待遇

新聘用辅警试用期6个月,发放试用期工资,统一缴纳五险一金。试用期满经考核合格的,正式评定层级,从次月起享受对应层级工资标准。试用期满考核不合格的,解除劳动关系。  

本次招聘留置看护勤务辅警,执行任务期间另计发执勤补助,综合薪酬待遇显著高于其他岗位辅警。

五、其他事项

1.信息发布。招聘信息将通过“永丰公安”微信公众号发布,请注意关注公告,或在工作时间内致电咨询(工作日8:00—12:00,14:30—17:30)。

技术咨询电话:18397831973(汤 工)

政策咨询电话:18870651731(万警官)

2.招聘期间考生务必保持手机畅通,及时查阅有关信息。因联系方式填写错误、联系不畅通或未及时查收信息等原因造成的后果,由考生自行承担。

3.严禁弄虚作假行为。为了确保公平、公正,招聘工作所有程序必须进行考生身份核验,因此考生务必携带本人身份证。报考人员应自觉遵守考试纪律和相关规定,如发现有作弊、弄虚作假或有其他违规违纪行为,或不服从考务安排的,一经查实一律取消其应聘资格。造成不良影响和后果的,将依法依规追究相关责任。

4.本次考试不指定考试辅导用书,不举办也不委托任何机构或者个人举办考试辅导培训班。

5.岗位空缺补录。本次招聘成绩保留12个月(自综合总成绩公示之日起算),成绩有效期内,如遇留置看护勤务岗出现岗位空缺时,可按照空缺人数和综合总成绩(其中面试成绩需达到合格线)由高分到低分的顺序,补录一次。综合总成绩相同的,先按本公告规定的优先招聘条件,再根据最终面试成绩由高到低的顺序确定排名。补录人员需经体检、考察合格方可办理聘任手续。

六、本公告由永丰县公安局负责解释。

附件:

1.公务员录用体检通用标准(试行)

2.公务员录用体检特殊标准(试行)

3.自愿报名参加辅警体能测试风险责任书

image.png
(识别二维码,获取附件1、2、3)

永丰县公安局

    2026年3月25日


电话直呼
在线留言
发送邮件
联系我们:
18270823430
暂无内容
还可输入字符250(限制字符250)
本站已支持IPv6 技术支持: 图灵科技 | 管理登录
seo seo