|
2025年吉安武功山旅游发展集团有限公司及下属子公司面向社会公开招聘公告吉安武功山旅游发展集团有限公司(简称吉安武功山集团)于2024年12月由吉安市委、市政府批准成立,注册资本1亿元,现有12家全资或控股子公司,资产28亿元,集团聚焦运营、项目投融资、招商引资、市场营销、景区开发、品牌服务、文创经营、酒店民宿等主责主业,现集团及下属子公司面向社会公开招聘16名工作人员。现将有关事项公告如下: 一、招聘原则 坚持“公开、公平、竞争、择优”原则,统一组织、统一考试、突出专业、强化监督,按照岗位设置所需条件要求,面向社会招聘德才兼备的优秀人才。 二、招聘条件和岗位 (一)基本条件 1.具有中华人民共和国国籍,遵守中华人民共和国宪法、法律、法规; 2.遵守纪律,品行端正,具备良好的政治素质和道德品行; 3.具有与报考职位相适应的专业、学历、工作能力和其他资格条件; 4.具有正常履行职责的身体条件。 (二)有下列情形之一者不具备报考条件 1.因犯罪受过刑事处罚的人员; 2.被开除中国共产党党籍; 3.在各级考试招录中被认定有舞弊等严重违反录用纪律行为的人员; 4.被依法列为失信联合惩戒对象的人员; 5.被辞退未满5年的公务员或参照公务员法管理的机关(单位)工作人员; 6.在职公务员或参照公务员法管理的机关(单位)工作人员(含试用期); 7.涉嫌违纪违法正在接受有关专门机关审查调查尚未作出结论的; 8.受到诫勉、组织处理或者处分等影响期未满或者期满影响使用的; 9.现役军人; 10.法律法规或政策规定不得聘用为事业单位、国企人员的人员; 11.其他不适宜报考的情形。 报考人员不得报考聘用后即构成回避关系的职位。 (三)招聘岗位及任职要求
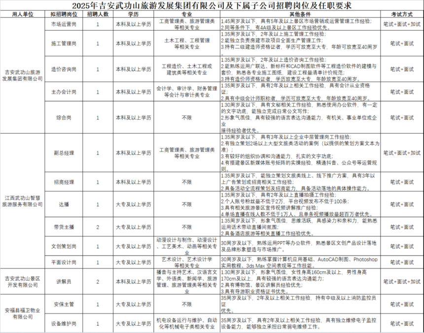
详见附件1《2025年吉安武功山旅游发展集团有限公司及下属子公司招聘岗位及任职要求》。本次招聘岗位年龄计算方法为:30周岁及以下是指1994年11月15日(含)以后出生,其他年龄计算方式依此类推。此年龄计算方法适用于本次考试的报名、考试、体检、考察、公示、聘用等所有环节。招聘岗位要求的毕业证书或资格证书获取的时间截至2025年11月15日(含)。 考生所学专业应当与职位要求相符,专业以所获毕业证或学位证的专业名称为准,学位种类不能作为报考专业的依据。本次招考岗位专业分类参照《江西省2024年度考试录用公务员专业条件设置指导目录》(附件2)执行。 三、招聘程序 本次招聘按照报名、资格审查、综合考试、体检及考察、公示、聘用等程序依次进行。 (一)报名 1.报名时间及报名方式 (1)报名时间:自公告发布之日起至2025年11月27日下午17:00止。 (2)报名方式:报名采用线上系统报名。报名人员可关注微信公众号“安福万福人事人才网”,通过主页下方的“考试报名”栏目点击“报名通道”,进入人事考试服务平台“报名入口”进行报考(也可识别下方二维码进入报名快速入口)。
(扫描二维码报名) 2.报名所需材料 (1)报考者本人二代居民身份证原件扫描件; (2)毕业证(及学位证)原件扫描件; (3)学信网《教育部学历证书电子注册备案表》; (4)本人近期1寸免冠照片2张及电子版(JPG或JPEG格式); (5)报考岗位要求的相关资格证原件扫描件; (6)工作经验证明(需证明单位盖章的证明材料或社保缴纳记录进行佐证)或相关业绩证明资料原件扫描件; (7)其他相关证明材料。 3.注意事项 (1)为在招聘过程中能及时联系到报名人员,报名填写的联系电话务必准确并保持畅通,否则责任自负; (2)报考人员应仔细对照所报考岗位条件,认真填写报名信息,未能在规定时间内完成报名或未能提供完整报名材料的,视为放弃报名资格且不另行通知,责任自负。招聘方有权根据公告要求对报考人员报名资料反映的基本情况进行初步筛选后确定进入笔试环节人选,初筛不合格者不另行通知。 (二)资格审查 1.资格审查方式:由安福县万福人力资源服务有限公司组织实施,根据招聘条件和要求,对应聘人员提供的报名材料进行审查初筛。 2.资格审查贯穿招聘工作全过程(含聘用后的试用期内),在招聘工作各阶段发现应聘者不符合招聘资格条件、弄虚作假、隐瞒事实的,一经核实,将取消其应聘资格。 3.领取准考证:资格审查初筛合格人员进入人事考试服务平台(参照报名方式进入)领取准考证并自行下载打印,时间另行通知。未按时领取准考证或准考证遗失,无法参加考试的,视为放弃考试资格。准考证是应聘人员参加本次招聘的重要凭证,请妥善保管。 4.招聘岗位数与资格审查合格人数未达到1:2比例的,则取消该岗位考试。 (三)综合考试 根据岗位组合实施笔试、面试、加试(部分岗位)。 1.笔试 笔试为闭卷考试,满分100分;考试内容为公共基础知识和岗位专业技能知识。 根据笔试成绩从高分到低分的顺序,按招聘岗位数与入闱面试人数原则上不低于1:3的比例确定入闱面试人员名单(末位同分者一并入闱),若达不到1:3的比例,则全部进入面试。 2.面试 面试采用半结构化方式,满分100分。主要测试应聘人员的专业知识、综合分析、组织协调、逻辑思维、语言表达、应变能力等方面的素质。若考官组或招聘领导小组认为拟招聘岗位考生均无法达到岗位匹配要求或面试成绩低于70分,可取消该岗位的招聘。面试成绩70分及以上进入加试。 3.加试 加试岗位为市场运营岗、副总经理、讲解员。加试满分100分,主要测试应聘人员的实际操作能力,具体形式等另行通知。 4.成绩记取 无加试岗位考试综合成绩由笔试成绩和面试成绩组成。考试综合成绩=笔试成绩*40%+面试成绩*60%。 需加试岗位(市场运营岗、副总经理、讲解员)考试综合成绩由笔试成绩、面试成绩和加试成绩组成。考试综合成绩=笔试成绩*30%+面试成绩*30%+加试成绩*40%。 各项成绩均按四舍五入保留小数点后两位数。 (四)入闱体检及考察 1.根据考试综合成绩从高分到低分的顺序,且考生面试分数需达到70分及以上,按招聘岗位数1:1的比例确定入闱体检及考察人员名单(如考生综合总成绩相同的,以面试成绩高者确定入闱体检及考察人员;如面试成绩亦相同,以学历高者优先确定入闱体检及考察人员)。 2.体检时间另行通知,体检费用自理。体检标准参照《公务员录用体检通用标准》执行。因拟入闱人员自身原因未能在规定时间内完成全部体检项目视为自动放弃入闱资格,或体检不合格者,取消入闱资格。 3.考察主要对入闱人员资格进行复审,并对其思想政治、个人诚信、征信、职业操守、道德品质、遵纪守法等方面进行考察,考察不合格的,取消入闱资格。 (五)公示 根据体检及考察结果,拟聘用人员名单在“安福万福人事人才网”微信公众号进行公示,公示期为5个工作日。如在公示期内对拟聘用人员存在异议被查实,或拟聘用人员主动放弃聘用资格,则取消拟聘用资格,因此出现岗位空缺的情况,由吉安武功山旅游发展集团研究决定是否进行人员补录事宜。确定补录则在该岗位考试综合成绩合格人选中,按照由高到低顺序视情况递补。 (六)聘用 此次拟聘用人员按照有关规定和程序办理入职手续,与吉安武功山旅游发展集团有限公司或下属子公司签订用工合同,试用期为3个月,试用期满经考核合格者予以转正;试用期不合格或无法胜任工作岗位者,公司有权予以解聘。 四、薪酬待遇 此次聘用人员为国有企业正式员工,均采取企业合同聘用制用工形式签订合同。试用期3个月,试用期满由吉安武功山旅游发展集团有限公司组织试用期转正考核,转正工资根据试用期考核情况及岗位,按照集团公司薪酬管理制度确定。试用期考核不合格者,予以解聘。按政策及集团公司管理制度规定享受员工社会保险(养老、失业、工伤、医疗)、提供住宿、食堂餐补等福利待遇。 转正后员工相关资格证书需转入公司(转正后3个月内未将相关资格证书转入公司,公司将予以解聘)。 五、注意事项 (一)报名咨询 咨询电话:0796-7172191、18279053357。 咨询时间:工作日上午8:30-12:00,下午14:30-17:30。 (二)我司声明:本次招聘未与任何培训机构以任何形式组织相关考试培训辅导活动。本次考试命审题人员不参与或者授意他人进行与本次考试命审题有关的培训辅导活动。我司对虚假宣传行为,保留诉讼权利,必要时将依法追究相关方的法律责任。 此次公开招聘工作最终解释权归吉安武功山旅游发展集团有限公司及下属子公司面向社会公开招聘领导小组所有。 安福县万福人力资源服务有限公司 2025年11月17日 |




