|
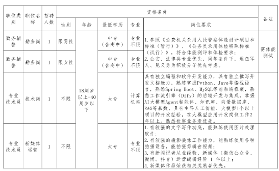
吉安市人民检察院招聘编外工作人员公告因工作需要,吉安市人民检察院需招聘编外工作人员4名,现将有关招聘要求公示如下: 一、基本条件 (一)具有中华人民共和国国籍,拥护中华人民共和国宪法,遵守国家法律法规,品行端正; (二)年龄要求:18周岁以上、40周岁以下(具体以招聘公告日期计算); (三)身体健康,具有符合岗位要求的身体条件、心理素质和工作能力; (四)具备招聘岗位所要求的学历、专业、技能等资格条件; (五)法律、法规规定的其他条件。 二、岗位、人数及具体要求 (一)招聘岗位、人数、具体如下表:
(二)具有下列情形之一的,不得报考: 1.受过刑事处罚或行政拘留的; 2.正在接受司法或纪检监察机关审查的; 3.曾被开除公职或辞退的; 4.有个人不良征信记录的; 5.其他按照国家规定不适宜从事相关工作的情形。 三、报名时间、地点、报名所需材料 (一)报名时间:自公告发布之日起至2025年11月13日下午15:00截至。 (二)报名方式:此次招聘采取线上报名形式。报名人员请将所有报名资料打包成一份压缩文件(压缩文件命名方式:岗位+姓名+身份证号),投递至邮箱18579667667@163.com。 (三)本次招聘不接受上述以外其他报名方式。 (四)报名所需材料: 1.提供身份证、毕业证、学历证、学信网电子注册备案表(学信网下载)及相关资格证书原件的彩色扫描件; 2.近期蓝底一寸免冠电子照片; 3.报名登记表电子档表格以及打印后签名的扫描件。 4.资格审查:报名表填写不完整、材料不全的将视为报名不成功,审查不合格。资格审查工作贯穿于招聘工作全过程。另招聘计划数与资格审查通过人数比例未达到1:3的,取消该岗位招聘计划。 四、笔试(一)笔试时间及地点:具体时间、地址详见准考证。报考人员须同时持有效居民身份证(或有效临时居民身份证)和笔试准考证方能进入考场参加笔试。 (二)准考证领取时间与地点:领取准考证时间与地点具体详见江西智优人力资源管理有限公司电话或者短信通知,未按时领取准考证或未及时参加笔试视作自动放弃。 (三)笔试采取闭卷方式进行。笔试满分为100分,时间为120分钟。 (四)笔试内容主要为公共基础知识、时事政治、法律常识及与岗位相关的专业知识。 (五)短信或者电话通知入闱情况。根据笔试成绩从高到低的顺序,勤务岗按照岗位招聘计划数1:8的比例确定进入下一环节人员,技术岗与新媒体运营按照1:3的比例确定进入下一环节人员。如遇末位同分情况,一并入闱。比例不足时,笔试合格人员均进入下一环节。 五、体能测试(仅限勤务岗位) (一)体能测试时间及地点:勤务岗考生面试前需额外参加体能测试,具体测试时间、地点以江西智优人力资源管理有限公司工作人员电话或短信通知为准。请考生保持手机畅通,在规定时间内未参加测试的考生则视为自动放弃。 (二)体能测试项目为:男子1000米跑/女子800米跑、10米×4往返跑、纵跳摸高。体能测试采取达标制,三项考核项目需全部达标才能进入面试环节。标准按照《公安机关录用人民警察体能测评项目和标准(暂行)》执行,见下表。
(三)体能测评前考生要进行适当锻炼,评估身体状况,有身体不适的应慎重考虑是否参加体能测评,否则所产生的一切后果由考生本人承担。 (四)因考生个人原因不能正常参加测评及考生自愿放弃等原因产生的缺额,按笔试成绩由高分到低分的顺序依次递补。 六、面试 (一)面试时间:具体面试时间以江西智优人力资源管理有限公司工作人员电话或短信通知为准。请考生保持手机畅通,在规定时间内未参加面试的考生则视为自动放弃。 (二)面试内容:面试内容为所在岗位所需具备的专业基本知识、仪容仪表、综合素质等。 (三)面试方法:面试采取结构化面试方式进行,总分为100分,面试成绩保留到小数点后两位。 (四)综合成绩=笔试成绩×50%+面试成绩×50%,综合成绩保留到小数点后两位。综合成绩合格线为70分,未达合格线的不得聘用。如遇末位同分情况,原则上先按本公告规定的优先招聘条件。 七、体检 (一)由江西智优人力资源管理有限公司工作人员电话或短信通知入闱体检人员名单,未通知视作未入围。 (二)体检入围根据综合成绩由高到低的顺序,按照岗位招聘计划数1:1的比例确定入闱体检人员名单。 (三)入闱体检人员须按照规定的时间参加体检,体检在指定医疗机构进行,体检标准参照《公务员录用通用体检标准(试行)》执行。 (四)综合成绩入闱放弃,或体检不符合要求,可按综合成绩从高分到低分进行人员依次递补。八、考察 对体检合格人员进行考察,全面了解其政治思想、道德品质、能力素质、遵纪守法、学习和工作表现等情况。 九、公示 体能测试、体检和考察均合格的考生,确定为拟聘用人员,并在微信公众号“吉安检察”进行公示,公示时间为5个工作日。人员依次递补、递补人员名单不再公示。 十、聘用 拟聘用人员公示期满后正式聘用。新聘用人员试用期两个月,试用期不合格,解除劳动合同。工资待遇按照《关于印发<吉安市市直机关事业单位编外工作人员管理办法>的通知》规定执行。由吉安市人民检察院与聘用人员直接签订劳动合同。十一、有关说明 (一)应聘者应符合招聘岗位的资格条件,报名时提供的有关材料必须真实、准确,如有不符或弄虚作假的,一经查实,一律取消考试或聘用资格。 (二)入职时,需携带所有报名材料纸质档文件以及相关原件、银行卡、体检报告单与解除劳动关系证明。证件不全的不予聘用,如有特殊情况按双方协商约定的执行。 (三)岗位空缺补录。本次招聘成绩保留6个月(自公示结束之日起算),考试总成绩高于70.00分(含)的考生将进入人才储备库,如遇入闱考生主动放弃聘用、试用期不合格或离职的(或单位相近岗位有离职且需要招聘的),招聘单位可以按照综合成绩(其中面试成绩需达到合格线70分(含))由高分到低分的顺序补录。补录人员需经体能测评、体检、考察合格方可办理聘任手续。 (四)笔试和面试工作将委托江西智优人力资源管理有限公司组织实施。 咨询电话:智优人力18579667667(微信同号)
附件:报名登记表
吉安市人民检察院2025年11月3日上一篇九集小镇招聘安全员下一篇中国电信吉水分公司招聘 |




