热搜:

公务员

国企

高校

事业单位

文章
  • 文章
搜索
首页 >> 人事资讯 >>萍乡人事资讯 >> 芦溪县溪溪文化创意有限公司委托芦溪县濂众劳务有限公司面向社会公开招聘工作人员公告
详细内容

芦溪县溪溪文化创意有限公司委托芦溪县濂众劳务有限公司面向社会公开招聘工作人员公告

芦溪县溪溪文化创意有限公司属于某国有企业下属子公司,因业务需要,现委托芦溪县濂众劳务有限公司面向社会公开招聘工作人员。现将有关事项公告如下:

一、招聘原则

公开、平等、竞争、择优。

二、招聘条件

(一)思想政治坚定,遵纪守法,无违法违纪记录和因其他原因不适合从事该聘任岗位的情形。

(二)身体健康,爱岗敬业,具有良好的品行和职业道德,工作认真细致、吃苦耐劳、责任心强。

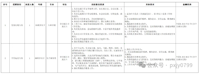
三、招聘岗位及人数

image.png

(点击查看大图)

四、招聘程序和方法

(一)报名

采用自愿报名的方式,符合条件的人员,填写报名表,到指定地点报名。报名时需提供本人身份证原件、毕业证原件、符合岗位需求的其他证明材料原件与复印件1份,本人近期免冠一寸彩色照片1张。

报名时间:自发布公告之日起至2026年04月17日17:30止(工作日上班时间)。

报名电话:0799-6699689,报名地址:芦溪县人力资源服务产业园1楼。

(二)资格审查。芦溪县濂众劳务有限公司对应聘对象的相关信息进行审查,若发现应聘对象不符合应聘资格条件或有不能应聘的情形,将取消应聘对象的报名资格并通知其本人。

(三)面试。面试具体时间另行通知。

(四)体检。芦溪县濂众劳务有限公司根据面试确定面试通过人选,通知其本人在指定医院集中体检,体检费用由个人承担,体检不合格者不予入职。

(五)政审考察。考察应聘者的思想政治表现、道德品质、遵纪守法等情况。由当地村、街道办事处或公安派出所出具现实表现证明。发现有违法乱纪、道德败坏或不能聘用的情况的,取消其受聘资格。

五、试用和试用期待遇

招聘领导小组按照规定和标准,根据各环节考察情况综合考虑,择优确定试用人员,试用期为1个月,试用期工资按基本工资的80%发放,具体薪资待遇见岗位表。

六、正式聘用和有关待遇

试用合格后与芦溪县溪溪文化创意有限公司签订劳动合同。

                  


芦溪县溪溪文化创意有限公司

芦溪县濂众劳务有限公司

2026年04月10日


电话直呼
在线留言
发送邮件
联系我们:
18270823430
暂无内容
还可输入字符250(限制字符250)
本站已支持IPv6 技术支持: 图灵科技 | 管理登录
seo seo