|
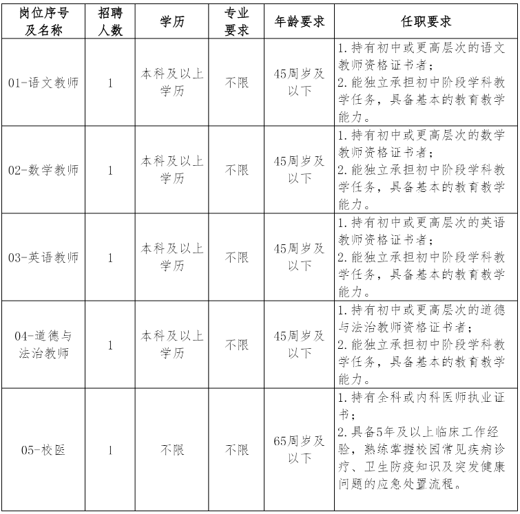
2026年吉安市吉州区园投人力资源服务有限公司面向社会公开招聘短期临时性工作人员的公告 (三)为推动各项工作顺利进行,进一步提升服务质量、优化服务流程,更好地服务广大群众,现面向社会公开招聘5名短期临时性工作人员,有关事项公告如下: 一、招聘人数、岗位及条件 (一)基本条件 1.品行端正,勤奋敬业,忠诚担当; 2.身心健康; 3.与其他用人单位无劳动合同纠纷; 4.未被依法列为失信联合惩戒对象的; 5.尚未解除纪律处分或者正在接受纪律审查的人员、全日制在读学生、受过刑事处罚或者涉嫌违法犯罪正在接受调查的人员,不得报考; 6.法律法规规定不得参加报考或聘用的其他情形人员。 (二)招聘岗位及任职要求
详见附件《吉安市吉州区园投人力资源服务有限公司公开招聘编外工作人员岗位及任职要求》。本次招聘年龄计算方法为:45周岁及以下是指1980年3月1日(含)以后出生,其他年龄计算方式依此类推。招聘职位要求的学历的计算截止时间为2026年3月1日(含) 二、招聘程序 此次招聘按照报名、资格初审、面试、体检、考察、公示及录用等程序进行。 (一)报名 招聘信息在吉安人事人才网(www.jarencai.com)、吉安人力资源网等平台发布,通过指定的吉安人事人才网(www.jarencai.com)发布后续招聘公告信息。 1.报名时间及报名方式 (1)报名时间:从招聘公告发布之日起至2026年4月7日15:00止; (2)报名方式:此次招聘采取吉安人事人才网(www.jarencai.com)在线报名;报名快速入口:https://jarencai.ikaowu.com/exam/1879;
(扫码快速报名) (3)报名须知:考生注册报名系统登录后,在“我的报考”左侧考生信息栏中绑定微信,扫码关注“吉安人事人才网”微信服务号,相关报名审核结果以“吉安人事人才网”微信服务号或报名系统站内信息通知为准,因个人原因导致未能接收各类通知,其后果由考生自行负责。 2.报名所需材料 (1)身份证、毕业证、学历证、学信网电子注册备案表; (2)近期一寸免冠彩色证件照片; (3)岗位要求的相关工作经历证明材料,需提供以下材料中的一项或多项:(1.工作经历证明,2.离职证明,3.合同+社保明细,4.合同+工资流水)。 (4)岗位要求的所需证书。 3.注意事项 (1)请应聘人员仔细对照所报考岗位的条件要求,将所需材料准备齐全后再进行报名。报考人员应仔细对照所报岗位的条件要求,不符合岗位条件者请勿报名。 (2)实行诚信报名,报考人员应提供真实、准确的个人信息、证明、证件等相关资料,如因弄虚作假被取消考试或聘用资格,或因提供不准确信息造成无法与报考人员联系而影响考试和聘用的,后果由报考人员自行承担。 (3)考生在报名前应仔细阅读岗位报名条件,提供报名材料。为在招聘过程中能及时联系到报名考生,报名时提供的联系电话务必保持畅通,如遇收到(或接到)与本次招聘工作相关的短信(或电话)务必及时查看处理,否则造成的后果由考生自行负责。 (二)资格初审 请考生及时关注招聘领导小组的线上审核意见,如遇提示缺少报名资料或证明的,请考生及时上传补齐,如因考生报名资料不齐全的,视为审查不合格。 招聘领导小组按照职位资格条件对报考者提交的材料进行审查,在规定时间内确定其是否具有报考资格。资格审查贯穿公开招聘工作全过程,凡发现考生与公告岗位所要求的资格条件不符或提供虚假材料的,即取消其考试或聘用资格,后果由考生自行承担。 考生提交报考信息后,系统审核通过后即为报名成功。 (三)面试 1.面试成绩总分为100分。岗位总成绩=面试成绩×100%。成绩计算到小数点后两位。 2.如因同一岗位分布在不同面试考场,岗位总成绩为考生面试修正成绩(考生面试修正成绩=应聘人员原始面试成绩×修正系数(修正系数=同一岗位的全体应考生有效面试成绩平均值÷本考场考生有效面试成绩平均值))。 3.本次面试不指定面试教材和辅导用书,不举办也不授权或委托任何机构举办面试辅导班和培训班。 4.面试主要测试考生的专业知识、综合分析、组织协调、逻辑思维、语言表达、应变能力等方面的素质。因考生放弃面试导致该职位达不到规定竞争比例的,该岗位正常开考,但考生面试成绩须达到70分以上,方可列为考察、体检对象。 (四)资格审查 1.根据招聘计划按成绩以1:1的比例从高到低确定拟入闱资格审查及体检人员名单(成绩相同的,以学历高者优先,如亦相同或不同,另行组织面试)拟入闱资格审查及体检人员名单将通过吉安人力资源网公众号、吉安人事人才网等途径公示。现场资格审查的时间、地点在“吉安人事人才网”“吉安人力资源网”微信公众号上另行通知。入闱资格审查人员须在规定时间和地点参加资格审查,未按要求参加资格审查视为自动放弃。 2.资格审查所需资料如下: (1)准考证、报名登记表(报名系统内下载打印); (2)本人有效居民身份证原件及复印件(正、反两面); (3)毕业证原件及复印件; (4)取得本科及以上学历的还需出具中国高等教育学生信息网的《教育部学历证书电子注册备案表》; (5)本人近期(6个月内)一寸免冠正面彩色照片2张; (6)个人征信报告及无犯罪证明。 (7)工作证明材料及相关证书 资格审查贯穿招聘工作的全过程。报考人员提交的学历、专业、年龄等信息和相关材料必须真实、准确、完整、有效。经审查,证件(证明)不全或所提供的证件(证明)与所报岗位资格条件不符以及主要信息不实,影响资格审查或无法完成资格审查的,取消报考人员应聘资格,后果由报考人员自行承担。 因资格审查不合格或自动放弃等原因产生的缺额,按面试成绩从高分到低分的顺序进行递补。 (五)体检 考生需到指定医院统一进行体检,体检原则上参照《公务员录用体检通用标准》执行。体检费用由考生自行承担。未到场体检或因本人原因无法在规定时间内完成体检全部项目的视为自动放弃。体检不合格或因身体原因不适合工作岗位的,招聘领导小组有权取消考生的考察资格。 (六)考察 考察主要对拟聘人员思想政治、个人诚信、征信、职业操守、道德品质、遵纪守法等方面进行考察,考察不合格的,取消聘用资格。 (七)公示及录用 根据考察和体检情况,按照人岗相适的原则,研究确定拟聘用人员名单,并在吉安人事人才网(www.jarencai.com)公示3个工作日,公示无异议的确定为聘用人员,依法签订合同。 三、用工方式及工资待遇 此次聘用人员为短期临时性工作人员,由吉安市吉州区园投人力资源服务有限公司与聘用人员签订合同(6个月内,具体以用工单位为准),派遣到吉安市阳光学校;具体薪资架构及绩效考核参照吉安市阳光学校相关薪酬制度执行。 四、其他事项 (一)考试总成绩高于70.00分的考生将进入人才储备库,如遇入闱考生主动放弃聘用或离职的(或单位有相近岗位有离职且需要招聘的),三个月内将按考试成绩排名先后顺序依次进行补录,超过三个月由招聘领导小组研究决定人员补录事宜。 (二)本次公开招聘考生如有咨询事项,可在工作日内(上午9:00-12:00、14:30-17:30)拨打电话咨询:13207961608(零经理)、13207969815(李经理) (三)严禁弄虚作假行为。为了确保公平、公正,招聘工作所有程序必须进行考生身份核验,因此考生务必携带本人身份证。报考人员应自觉遵守考试纪律和相关规定,如发现有作弊、弄虚作假或有其他违规违纪行为,或不服从考务安排的,一经查实一律取消其应聘资格。造成不良影响和后果的,将依法依规追究相关责任。 (四)本公告解释权归吉安市吉州区园投人力资源服务有限公司所有。 附件:吉安市吉州区园投人力资源服务有限公司招聘岗位及任职要求 吉安市吉州区园投人力资源服务有限公司 2026年3月31日 |




