热搜:

公务员

国企

高校

事业单位

文章
  • 文章
搜索
首页 >> 人事资讯 >>九江人事资讯 >> 庐山云雾茶产业集团2026年面向社会公开招聘旅游资源管护员公告
详细内容

庐山云雾茶产业集团2026年面向社会公开招聘旅游资源管护员公告

庐山云雾茶产业集团有限公司是经庐山市委、市政府批准组建的国有茶产业集团。集团以“三茶”统筹为发展道路,致力于加强茶品牌建设、延伸茶产业链,进一步提升庐山云雾茶在国内国际两个市场的品牌影响力及产品竞争力,助推茶产业高质量发展。现因公司发展需要,面向社会公开招聘一批旅游资源管护员,现将具体招聘事项公告如下:

01招聘原则

坚持公开、平等、竞争、择优的原则。公开报名,统一面试,择优聘用。

02招聘计划

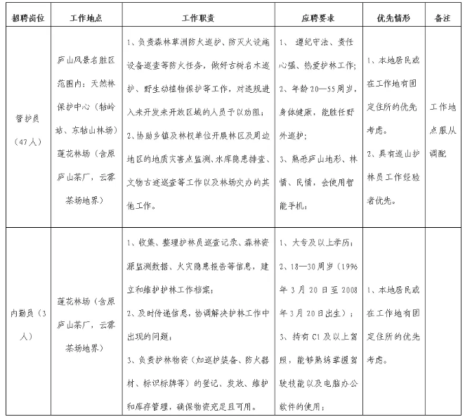
面向社会公开招聘旅游资源管护员50名,其中管护员47名(男性),内勤员3名。具体要求如下:

image.png

注:鉴于工作地点范围较大且岗位不提供住宿,报考者应充分考虑到自身实际情况后审慎报考,一经录取,不得以路途较远、出行不便等原因放弃聘用资格。

03报考条件

(一)基本条件

1.具有中华人民共和国国籍;

2.拥护中国共产党的路线、方针、政策,遵纪守法、作风正派,具有坚定的政治素养;

3.无犯罪记录,服从安排、品行良好,具有吃苦奉献精神;

4.身体健康,能适应野外巡护作业,适应林区生活;

5.具有良好的心理素质,身体健康,无不良嗜好;

6.与其他用人单位无劳动合同纠纷。

(二)有以下情况之一的不得报考

1.受过刑事处罚、治安处罚、劳动教养、少年管教的;

2.有前科劣迹或涉嫌违纪违法正在接受审查尚未得出结论的;

3.受党纪、政务处分未满处分期限,或正在接受纪律审查、监察调查的;

4.有被严重违反劳动纪律和法规并被聘用单位辞退、解聘记录的;

5.违反社会公德、职业道德,造成不良影响的;

6.违反中央八项规定精神问题正在接受调查或属实的;

(三)亲属回避情形:

1.单位正职负责人或法人子女不得考录该人员所在单位的岗位。

2.单位领导班子成员亲属不得从事本单位办公室、党建、人事、纪检、审计、财务六个方面的工作岗位。

3.单位领导班子成员与其亲属不得有直接上下级领导。

4.招聘工作人员在招聘过程中涉及与本人有亲属关系或者其他可能影响招聘公正关系的应聘人员时,应主动申请回避。

5.亲属关系:配偶、父母、子女、兄弟姐妹、祖父母、外祖父母、孙子女、外孙子女等。

注:在招聘环节中发现存在回避情形的,应及时调整相关人员的工作安排或取消应聘人员的应聘资格。未主动回避或隐瞒关系者,一经查实取消应聘资格。

04招聘程序

招聘采取发布公告、报名、资格审查、面试、体检和公示聘用等步骤进行。由庐山市人才集团组织实施,明确报名程序、时间、地点、所需资料等。

(一)组织报名

1.报名时间:

自公告发布起至2026年3月30日17:30止。

2.提交报名资料:

(1)报名所需材料:自行下载《庐山云雾茶产业集团招聘旅游资源管护员报名表》(附件1)、近3个月内1寸免冠正面彩色红底照片1张、本人身份证复印件、本人学历证明(内勤员需提供大专及以上学历证明,并提供学信网在线验证报告)、个人无犯罪记录证明及个人征信报告。

(2)现场报名:考生自行携带上述报名材料原件及复印件1份交至指定报名地点进行现场审核。详细地址:庐山市人才集团,庐山市桃源北大道格兰云天酒店旁。(联系电话:18970267560(程先生))。

为在招聘过程中能及时通知到考生有关招聘事宜,考生在报名表中填写的联系方式务必保持畅通,否则造成的后果自行负责。

3.注意事项

本次考试实行诚信报名,一人限报一岗。诚信报考主要包括三个方面的内容:一是报名考生应对自己是否符合岗位条件负责。考生应仔细阅读岗位招聘条件,选报符合条件的岗位。如对自己是否符合岗位资格条件有疑问,可先打电话咨询(18970267560(程先生)),确认符合条件后再填报。面试前统一进行资格审核,不符合条件的一律取消面试资格。二是报名考生对自己所提供资料的真实性和完整性负责。考生应提供真实、准确的个人信息、证明、证件等相关资料,如因弄虚作假被取消考试或聘用资格,或因提供不准确信息造成无法与考生本人联系而影响考试和聘用的,后果由考生自己承担。凡提供虚假信息或材料通过资格审查的,一经查实,取消其面试、聘用资格。三是报名考生应遵守招聘的有关规定和政策,认真履行各项义务,保证遵守考场纪律,服从考试安排,不舞弊,不协助他人舞弊。

(二)资格审查

本次公开招聘采取诚信报考制度,报考人员要如实填写个人表格信息,并对信息准确性、真实性负责。资格审查由庐山市人才集团负责,资格审查贯穿选聘全过程,凡发现不诚信报考或不符合报考条件的,一律取消资格,后果应由应聘人员自己承担。

(三)选聘程序

1.面试

(1)面试内容:主要了解报考者的语言表达、逻辑思维、沟通能力、解决问题能力和工作态度等多方面的能力。

(2)面试时间及地点另行通知。

(3)内勤员根据岗位招聘人数不低于1:2的比例确定面试人员,低于该比例则取消该岗位招聘计划。

2.体检与考察

(1)按最终成绩从高分到低分按岗位招聘计划1:1的比例确定体检和考察人员。如有入闱人员自动放弃,按总成绩排名从高到低依次递补;

(2)  体检项目、标准:参照企业职工体检中的部分项目进行体检,体检费用自理。对体检结果有异议的可以申请复检一次。

(3) 因考生放弃或体检不合格等情况出现岗位空缺的,按考生成绩由高分到低分依次递补。

(4) 考察重点审核应聘者本人、家庭情况和主要社会关系历史及现实表现等情况,考察不合格者,不予录用。

(四)公示与聘用

体检和考察合格的考生由庐山市人才集团按规定予以公示,公示时间不少于3个工作日。公示期满后,对没有问题或反映有问题但不影响聘用的,办理入职手续。招聘完成后一年内,如有因辞职、工作变动等原因造成本次招聘岗位空缺的,可按照本次招聘考试总成绩排名依次递补。

05用工方式及薪资待遇

(一)用工方式

聘用人员均采取合同聘用制的用工形式,确定录用后,与国营九江市莲花林场签订劳动合同,一年一签,试用期二个月。聘用人员达到法定退休年龄后不再续聘,劳动关系依法终止。

(二)薪资待遇

1.试用期期间工资2300元/月(含五险个人部分)。

2.转正后月综合工资3300元/月左右:基本工资1950元/月+餐补300元/月+通讯补贴50元/月+月度绩效600元/月+年度绩效400元/月(根据绩效评定情况年终一次性发放)。建立工资调整机制,月工资标准实行逐年增长机制,合同到期续聘后,聘用年度每增加一年,月工资标准增加50元。

3.月综合工资含五险个人部分。

06纪律与监督

招聘工作接受有关部门和社会各界的监督,招聘过程中,如发现违纪违法行为,依法移交市有关部门处理。为方便群众监督,设立监督电话如下:

庐山云雾茶产业集团:0792-8756690

庐山市智汇人才发展有限公司:19179221758(程)

07其他事项

1.本次招聘不收取报名费等任何费用,应聘人员交通、食宿等费用自理。本人应对自身安全负全部责任。

2.本公告未尽事宜,由庐山云雾茶产业集团负责解释。

附件1:庐山云雾茶产业集团招聘旅游资源管护员报名表


电话直呼
在线留言
发送邮件
联系我们:
18270823430
暂无内容
还可输入字符250(限制字符250)
本站已支持IPv6 技术支持: 图灵科技 | 管理登录
seo seo