|
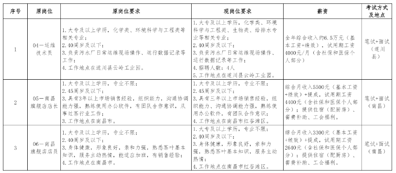
遂川县城控人力资源管理有限公司公开招聘工作人员部分岗位要求调整及报名延期公告根据《遂川县城控人力资源管理有限公司公开招聘工作人员公告》及后续公告安排,第一批已公示,第二批报名延期已结束,对达到开考条件的岗位发布了笔试考试安排的公告。结合公司实际用人需求,为广纳人才,经公司招聘领导小组研究决定,对部分未达到开考条件及未达到招聘人数的岗位,调整岗位要求并继续延长报名时间。现将有关事项公告如下: 一、岗位要求调整
岗位要求调整详见附件。 二、报名截止时间调整 04-运维技术员、05-南昌旗舰店店长、06-南昌旗舰店店员报名时间延长至2026年3月24日15:00。 报名岗位咨询电话:15350334258 报名政策咨询电话:0796-6112663 报名系统咨询电话:18579369494(周经理) 附件:遂川县城控人力资源管理有限公司公开招聘工作人员岗位要求调整 遂川县城控人力资源管理有限公司 2026年3月13日 |



