|
永新县薪火人力资源服务有限公司面向社会公开招聘见习人员公告永新县薪火人力资源服务有限公司是永新县城乡投资控股集团有限公司的下属公司,公司主营业务为人力资源服务、劳务服务、企业管理咨询、业务培训等。因承接的项目工作需要,经研究决定面向社会公开招聘见习生14名,现将有关事项公告如下。 一、资格条件 (一)基本条件 1.具有中华人民共和国国籍,拥护中华人民共和国宪法,拥护中国共产党领导和社会主义制度; 2.遵守纪律,品行端正,具备良好的职业道德; 3.具备正常履行岗位职责的身体条件和心理素质,无传染性疾病、无精神病史及其他可能影响工作的器质性疾病; 4.具备岗位所要求的学历要求、年龄要求等; (二)不得报考的情形 1.因犯罪受过刑事处罚的人员; 2.涉嫌违法违纪正在接受审查调查的人员; 3.在各级公务员、事业单位考试和法律规定的其他国家考试中被认定有严重违纪违规行为尚在禁考期内的人员; 4.与其他用人单位存在劳动合同纠纷的人员; 5.被依法列为失信联合惩戒对象的人员; 6.现役军人; 7.聘用后构成回避关系的岗位,以及与本人有夫妻关系、直系血亲关系、三代以内旁系血亲以及近姻亲关系的人担任领导成员的单位的岗位; 8.法律法规规定的其他情形。 二、岗位、人数及具体要求
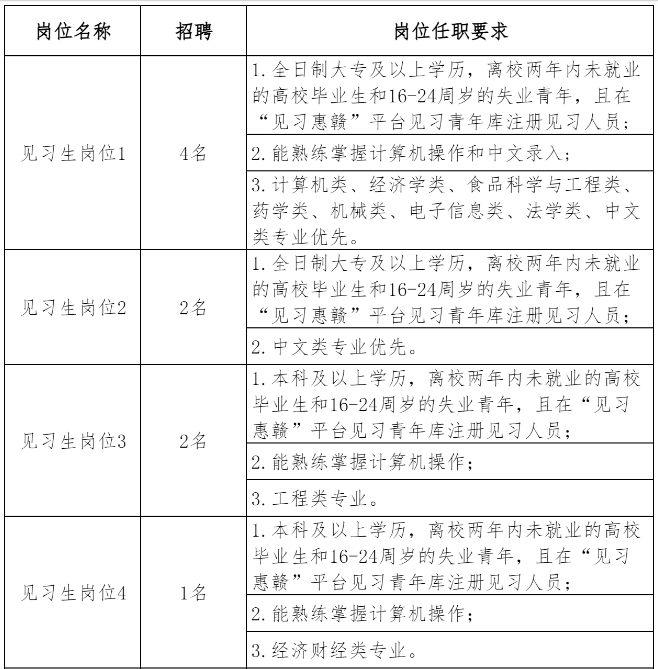
招聘岗位、人数、具体要求见表格 三、见习期限 见习期限原则上不超过12个月,具体服务期根据岗位需要及见习人员表现,与见习人员签订书面见习协议确定。 四、报名时间及报名方式 1.报名时间:自发布公告之日起至人员招满。 2.报名方式:此次招聘采取网站注册报名形式。报名人员可登录(注册)吉安人事人才网(http://www.jarencai.com/),通过点击考试报名栏目,选择相应专题,如实填表,诚信报名。也可进入报名快速入口:http://jarencai.ikaowu.com/exam/1857选择报名。请考生仔细对照所报考岗位的条件要求,将所需材料准备齐全后再进行报名。 (扫描下方二维码报名)
3.报名须知:考生注册报名系统登录后,在“我的报考”左侧考生信息栏中绑定微信,扫码关注“吉安人事人才网”微信服务号,相关报名审核结果以“吉安人事人才网”微信服务号或报名系统站内信息通知为准,因个人原因导致未能接收各类通知,其后果由考生自行负责。 4.报名所需材料:身份证(正反面)、毕业证、学位证、学信网电子注册备案表、近期一寸免冠彩色证件照片。 五、资格综合筛选及审查 招聘单位根据招聘岗位所需条件和实际工作需要对报名人员进行资格综合筛选,并确定参加面试人员名单。 资格综合筛选贯穿招聘工作全过程,由招聘单位组织实施,报考考生在报考时如提供虚假材料的,一经查实,取消考试资格。报考考生经核准报考资格确认无误后方可参考,时间及地点另行通知(带本人身份证原件及复印件1份、毕业证原件及复印件1份、近期1寸彩照1张、个人简历以及见习生岗招聘报名表)。 六、面试 面试满分100分,主要测试考生的专业知识、综合分析、组织协调、逻辑思维、语言表达等方面的素质。若考官组或招聘领导小组认为参加面试环节的考生无法达到岗位匹配要求或面试成绩低于70.00分的,可取消(或核减)该岗位的招聘计划。 七、体检 根据考试总成绩从高分到低分的顺序,按每个岗位招聘人数1:1比例择优确定入闱体检人员名单(同等成绩的,面试成绩高者入闱,如亦相同,再以学历高者入闱,如亦相同,另行组织加试决定),并统一组织入闱人员到指定医院参加体检。体检原则上参照《公务员录用体检通用标准》执行,费用由考生自行承担。未到场体检或因本人原因无法在规定时间内完成体检全部项目的视为自动放弃,体检不合格或因身体原因不适合工作岗位的,招聘领导小组有权取消考生的考察资格并视情况按面试成绩排名先后顺序依次进行补录。 八、录用见习 确认录用见习生后,与其签订《永新县就业见习协议书》(一式三份,单位、见习人员和县就业创业服务中心各执一份),协议在县就业创业服务中心备案后生效。签订见习协议后为见习人员购买补充工伤保险。 九、见习期满 见习期满后,公司为见习人员出具见习鉴定,作为见习人员就业前的工作经历凭证。 联系电话:18607960613熊(微信同号)0796-7725938 联系地址:吉安市永新县禾川镇城北嘉禾新城南门20号店铺(永新县薪火人力资源服务有限公司) 永新县薪火人力资源服务有限公司 2026年3月13日 |





