|
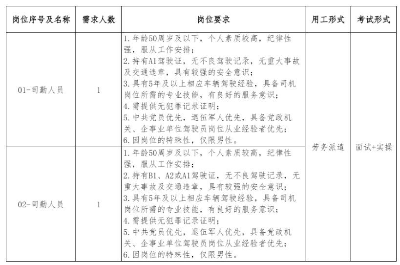
吉安市中级人民法院2026年面向社会招聘派遣员工的公告吉安市中级人民法院因工作需要,决定面向社会公开招聘派遣制工作人员2名,现将有关事项公告如下: 一、基本条件 1.具有中华人民共和国国籍; 2.品行端正,勤奋敬业,忠诚担当; 3.具备正常履行岗位职责的身体条件和心理素质,无传染性疾病、无精神病史及其他可能影响工作的器质性疾病。 有以下情形之一者不具备报考资格: 1.曾受过刑事处罚或者治安处罚以及纪律处分的; 2.涉嫌违纪违法正在接受审查尚未得出结论的; 3.曾被开除公职的; 4.存有任职回避情况的; 5.违反社会公德、职业道德,造成不良影响的; 6.法律法规规定不宜报考的其他情形; 7.有其他不适宜担任相应岗位的情形; 8.全日制在读学生及现役军人。 二、招聘岗位及要求 (一)招聘岗位及任职要求
本次公开招聘计划招录2人,具体岗位及要求详见附件《吉安市中级人民法院2026年面向社会招聘派遣员工岗位及任职要求》。 (二)注意事项 招聘岗位要求的年龄计算方法:50周岁及以下是指1976年3月1日(含)以后出生。招聘岗位要求的工作经历计算截止时间为2026年3月1日(含)。 三、招聘程序 此次招聘按照网上报名、资格审查、考试、体检、考察、公示及录用等程序进行。 (一)网上报名 招聘信息在吉安人事人才网(www.jarencai.com)等平台发布,通过指定的吉安人事人才网(www.jarencai.com)发布后续招聘信息、考试时间、考试地点等通知。 1.报名时间:从公告发布之日起至2026年3月8日15:00止。 2.报名方式:此次招聘采取网站注册报名形式。报名人员可登录(注册)吉安人事人才网(http://jarencai.ikaowu.com),通过点击考试报名栏目,选择相应专题,如实填表,诚信报名。也可通过快速入口https://jarencai.ikaowu.com/exam/1831报名。请应聘人员仔细对照所报考岗位的条件要求,将所需材料准备齐全后再进行报名。
(扫描二维码报名) 3.报名须知:考生注册报名系统登录后,在“我的报考”左侧考生信息栏中绑定微信,扫码关注“吉安人事人才网”微信服务号,相关报名审核结果以“吉安人事人才网”微信服务号或报名系统站内信息通知为准,因个人原因导致未能接收各类通知,其后果由考生自行负责。 4.报名所需材料 (1)身份证、毕业证及招聘岗位要求的相关证书原件扫描件; (2)近期一寸免冠彩色电子照片; (3)有同岗位工作经验者需提供相关证明材料; (4)无犯罪记录证明; (5)机动车驾驶证; (6)机动车驾驶人员安全驾驶记录(五个记分周期未记满12分记录)。 5.注意事项 (1)不符合条件或材料不全的,将视为报名不成功,审查不合格。考生在报名前应仔细阅读岗位报名条件,认真填写报名信息,未能在规定时间内完成报名或未能提供完整报名材料的,视为放弃报名资格,后果由考生自行负责。 (2)为在招聘过程中能及时联系到报名人员,报名表中填写的联系电话务必保持畅通。如收到(或接到)与本次招聘工作相关的短信(或电话),务必及时查看处理,否则造成的后果自行负责。 (二)资格审查 资格审查贯穿于招聘工作的全过程(含试用期),报考人员经核准报考资格无误后方可参加考试。如应聘人员提供的信息、材料与所报岗位条件不符,经核查属实的,取消其资格。资格审查形式、时间及地点另行通知。 (三)考试 考试采取“面试+实操”形式进行。考试具体日期、时间、地址及注意事项详见后续公告或《准考证》。 1.面试:面试满分100分,合格分数线为70分。采取“结构化面试”形式,重点测试应聘人员的专业知识、综合分析、组织协调、逻辑思维、语言表达、应变能力等方面的素质,未参加面试、未完成面试或未达到面试合格分数线(70分)的应聘人员,取消进入下一环节的资格。 根据面试成绩从高分到低分顺序按岗位招聘人数1:3的比例确定入闱实操环节人选(末位成绩相同时,一并进入实操)。若实际参加实操人数不足入闱实操比例时,全部进入实操环节。 2.实操:实操满分100分,采用现场驾驶技术测试方式,检核报考人员驾驶礼仪、驾驶技能等方面情况,并计入总成绩。 3.成绩计算 总成绩=面试成绩×50%+实操成绩×50%; 以上成绩保留小数点后两位,第三位小数按四舍五入法处理。若考官组或招聘单位主管部门认为拟招聘岗位考生均无法达到岗位匹配要求的,可取消该岗位的招聘或核减招聘计划。如某些岗位报考人数较多且总体考试成绩优秀,招聘单位可根据用人需求,按照考试总成绩排序,对部分岗位另行增加录用人员或适当调剂聘用。 (四)体检 根据面试成绩从高分到低分的顺序,按岗位招聘人数1:1的比例择优确定入闱体检人员名单(同等成绩的,满足任职要求优先项的优先入闱;如亦相同或亦不相同,再以学历高者入闱,如亦相同,另行组织加试决定)。第三方招聘公司统一组织入闱人员到指定医院体检,原则上参照《公务员录用体检通用标准》执行,费用由考生自行承担。未到场体检或因本人原因无法在规定时间内完成体检全部项目的,视为自动放弃;体检不合格或因身体原因不适合工作岗位的,招聘领导小组有权取消考生的考察资格并视情况按面试成绩排名先后顺序依次进行补录。 (五)考察 考察主要对考生思想政治、道德品质以及有无违法违纪等情况进行考察,考察不合格的,取消聘用资格。 四、聘用及管理 (一)聘用方式 由吉安市人才发展集团有限公司与聘用人员签订劳动合同,派遣到用工单位工作。 (二)录取 新聘用人员试用期一个月,试用期不合格,解除聘用合同。工资待遇按照《吉安市中级人民法院薪酬管理办法》执行。 (三)本次招聘工作由江西新鸿人力资源服务有限公司组织实施,考生如有咨询事项,可在工作日(8:30-12:00,14:00-17:30)拨打电话咨询: 18579369494周经理(微信同号) 19379613718刘经理(微信同号) (四)本公告解释权归吉安市中级人民法院所有。 附件:吉安市中级人民法院2026年面向社会招聘派遣员工岗位及任职要求 吉安市中级人民法院 2026年2月27日 |




