|
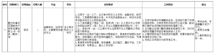
赣州市章贡区国有资产投资发展有限公司招聘公告赣州市章贡区国有资产投资发展有限公司(以下简称“章贡国投”)是赣州市章贡区直接管理的国有企业。近年来,在章贡区委、区政府的坚强领导下,秉承"做大国有资产、做优数字经济、做强资本运营"的使命,不断优化资源配置,促进转型升级,在数字信创经济、农贸市场运营、资本运营等新型产业板块同向发力,增强公司实力,在服务章贡区发展大局上担当新使命、展现新作为。现因业务发展需要,决定面向社会公开招聘1名工作人员,并委托我方承接该招聘业务,现将有关事项公告如下。 一、总体要求 严格按照公开、平等、竞争、择优的总体要求,坚持依法、科学、公平进行招聘工作。 二、招聘人数、岗位及条件 本次公开招聘1名正式员工,具体招聘岗位详情如下:
三、招聘程序 此次招聘按照报名、资格审查、笔试、面试、岗位匹配测试、考察、体检、公示和聘用等程序进行。 (一)报名方式 1.采用网络报名,不接受现场报名。 考生应在规定时间内登录线上报名系统(https://www.ganhrs.com/)进行报名,首次报名人员需注册个人登录账号。登录后,在“招考专栏”选择“赣州市章贡区国有资产投资发展有限公司招聘公告”招聘专题,再选择意向“在招岗位”。需真实填写《赣州市章贡区国有资产投资发展有限公司报名表》(报名表为必填项,已附系统中),考生需牢记自己的注册账号,注册账号将作为本人登录系统填报、修改信息的标识。 报考人员应按规定上传本人近期(半年内)电子照片及以下证件、资料(扫描件)提交审查。 (1)附件1《赣州市章贡区国有资产投资发展有限公司报名表》(已附报名系统中);(2)本人身份证、毕业证、学位证及相关职称证书;(3)国内学历、学位的,提供中国高等教育学生信息网查询生成有二维码的《教育部学籍在线验证报告》或取得预备技师职业资格证的技师学院全日制预备技师毕业证、中国学位与研究生教育信息网学位查询结果;国外学历、学位的,提供教育部留学服务中心认证的《国外学历学位认证书》;(4)工作经历证明(1.正式劳动合同及缴纳社保凭证或其他工作经历证明;2.提供的相关工作经历证明需符合招聘岗位需求);(5)岗位要求的各类业务技能、职称证书;(6)附件2《报考岗位近亲属回避承诺书》(表格为必填项,已附报名系统中),需本人签名后上传PDF电子档(原件需保留完整)。 考生确认信息无误后,点击提交(如果选择“存为草稿”,切记需再次提交确认),提交后不再更改报名信息。应聘者在参加笔试、面试时须携带身份证原件备查,笔试时提供所有证书复印件。 2.经资格初审后,岗位计划招聘人数与符合条件的岗位报考人数未达到笔试开考1:3比例时,将取消或调减本岗位招聘计划。 3.报考人员应仔细阅读招聘公告,并提供真实、准确的个人信息、证明、证件等相关资料。在招聘系统报考过程中所填报的个人信息,将被视为个人意愿的真实表达;如有故意欺瞒行为,则将视作违规,报考人员需承担相应的责任。若因报考人员提供信息不准确、不真实或故意隐瞒关键信息而影响资格审查结果的,将取消其报考资格。对于在招聘过程中任何环节发现报考人员不符合招聘条件或弄虚作假的,一经查实,立即取消其考试或录用资格,且公司有权追究其相关责任。任何电话咨询的答复结果不作为对考生资格审查的依据。 (二)资格审查及笔试 1.凡是通过报名系统查询结果为初审通过的人员,笔试的相关事项将公告在“铭众人力”微信公众号(点开微信,并关注“铭众人力”公众号)。凭本人身份证参加笔试,并于笔试当天携带应聘材料: (1)本人身份证或社会保障卡原件及复印件;(2)毕业证书、学位证书,学历须提供中国高等教育学生信息网《教育部学历证书电子注册备案表》、学位须提供中国学位与研究生教育信息网学位查询结果;学历、学位在国(境)外取得的,要求同时提供教育部出具的学历、学位认证材料;(3)招聘岗位要求的工作经历,必须是主责主业的工作经历,兼职兼聘的工作经历不视为岗位要求的具体工作经历,须提供劳动合同、签订劳动合同企业为其缴纳城镇职工养老保险缴费凭证及岗位从业证明等佐证材料原件及复印件,进行现场资格审核。根据资格审查情况,按招聘计划数与笔试人数原则上不少于1:3的比例确定笔试名单(达不到比例则取消该岗位招聘计划);笔试内容为综合性题目及岗位专业基础知识。 2.资格审查工作贯穿于招聘工作的全过程(含聘用后的试用期内),应聘人员应如实提交有关信息和材料。凡本人填写信息弄虚作假,不真实、不完整,重要信息遗漏或恶意填写错误,与招聘岗位所要求的资格条件不符,或存在隐瞒身份报考等违规违纪行为,一经查实取消聘用资格,由此产生的后果由考生本人负责。 (三)面试 每个招聘职位根据笔试成绩从高分到低分排名,按照职位招聘计划人数与面试人数1:3的比例进入面试;如未达到1:3比例进行面试,实际面试人数与招聘计划数须形成竞争关系(即实际面试人数多于计划招聘人数);如岗位实际面试人数与招聘计划数未形成竞争关系,则核减相应招聘计划数;如面试时出现考生缺考、违纪等情况,造成实际面试比例降低时,职位招考计划不再调减。如仅有1人参与面试,则面试分须高于80分,方可进入岗位匹配测试环节。面试考核主要考察测评应聘人员适岗条件、心理调适能力、语言表达能力和招聘岗位应具备的基本知识。面试的相关事项将公告在“铭众人力”微信公众号。 (四)岗位匹配测试 面试结束后,由我公司根据综合成绩(笔试成绩*40%+面试成绩*60%)进行排名,并按排名推荐至用人单位进行岗位匹配测试,岗位匹配测试合格线为70分,低于70分者不予聘用。综合成绩同分的,岗位匹配分数高者进入考察。若因个人原因放弃岗位匹配测试或匹配测试后放弃参与后续招聘程序,则按综合成绩从高分到低分顺延递补。 (五)考察 对通过岗位匹配测试的人选进行背景调查。背景调查重点调查候选人的政治素质、道德品质、能力素质、过往工作情况及表现、遵纪守法、廉洁自律、征信情况、有无犯罪情况、有无酒驾醉驾等情况及需要回避方面的情况(与报考岗位所在单位负责人有夫妻关系、直系血亲关系、三代以内旁系血亲或者近姻亲关系的应聘人员,不得应聘该企业的人事、财务、监督检查等岗位,以及有直接上下级领导关系的岗位),背景调查中出现本人不配合或自愿放弃的,或发现候选人存在伪造工作经历、不诚信、职业操守、违纪违法、需要回避等问题的,将取消其录用资格,并按综合成绩从高分到低分顺延递补。对政治上不合格的,实行一票否决,不予聘用。 (六)体检 由我公司统一安排通过背景调查的人员进行入职体检。体检参照《公务员录用体检通用标准(试行)》和有关规定执行。体检费用由个人承担。需在接到通知7天内完成体检,未在规定时间内完成体检的、体检不合格的或本人自愿放弃体检,将取消其资格,视情递补。报考者对体检项目结果有疑问的,可以在接到体检结论电话通知之日起7日内,向招聘单位提交复检申请,招聘单位按规定安排复检,体检结果以复检结论为准。招聘单位对体检结论有疑问的,在接到体检结论通知之日起7日内决定是否进行复检。 对因资格审查、考察、体检不合格或个人原因放弃等原因造成的缺额,将按成绩从高分到低分视情况进行递补。 (七)公示和录用 1.最终拟录用人员名单将在用人单位与“铭众人力”的微信公众号进行公示,公示时间为3个工作日。 2.公示结果不影响录用的,在公示期满,30天内未到岗的或未书面申请延期报到获得招聘单位批准的,视为自动放弃录用资格,可视情递补。 3.体检合格者,若本人自愿放弃入职或在规定时间内不来报到,视为放弃,可视情递补。 4.拟录用人员须服从公司的工作安排,包括岗位调剂。岗位试用期不超过6个月,试用期工资按核定工资的80%核算。试用期满考核不合格的人员,不予聘用。办理入职手续后在职不满1个月离职造成岗位空缺,可视情况对该空缺岗位按该岗位综合成绩由高分到低分依次顺延递补确定岗位匹配测试对象。 四、劳动合同及薪酬待遇 入职即签订劳动合同,薪酬待遇按公司薪酬制度发放,所有入职人员必须在单位购买五险一金,入职当月或者次月购买。由于拟聘人员原因单位无法为其购买五险一金,所造成的后果由本人承担,且我司有权决定是否取消其录取资格。 五、招聘条件及其他要求 对于岗位要求中学历、工作经历等条件限制的说明,以及关于招聘资格的其他要求,请参考附件(已附报名系统中),详细了解。 六、有关说明 1.应聘过程中产生的交通、食宿、体检等费用应聘人员自理。 2.报名截止时间为2026年3月8日24:00。 3.地址:赣州市章贡区知荣路软件产业园2号楼。 4.笔试、面试相关事项(如入围人员名单)将在“铭众人力”公众号公布,请报名人员及时关注,我公司将不另行电话通知(报名前请及时微信关注“铭众人力”公众号)。 七、咨询电话 考务或报名中的技术问题,请咨询0797-7386253、15970725932。 赣州铭众人力资源有限公司 2026年2月26日 |



