热搜:

公务员

国企

高校

事业单位

文章
  • 文章
搜索
首页 >> 人事资讯 >>九江人事资讯 >> 庐山文化旅游投资控股集团有限公司2026年度公开招聘总经理公告
详细内容

庐山文化旅游投资控股集团有限公司2026年度公开招聘总经理公告

庐山文化旅游投资控股集团有限公司是庐山市委、市政府批准设立的市政府直属文化旅游企业。现因业务发展需要,经研究,拟面向社会公开招聘总经理1名。现将公开招聘信息公告如下:

01基本原则本次招聘坚持德才兼备、以德为先的用人标准,坚持专业对口、注重能力和工作水平的用人方向,坚持公开、公平、择优的原则,优化人才结构,把优秀人才选用到企业中来。

02招聘计划

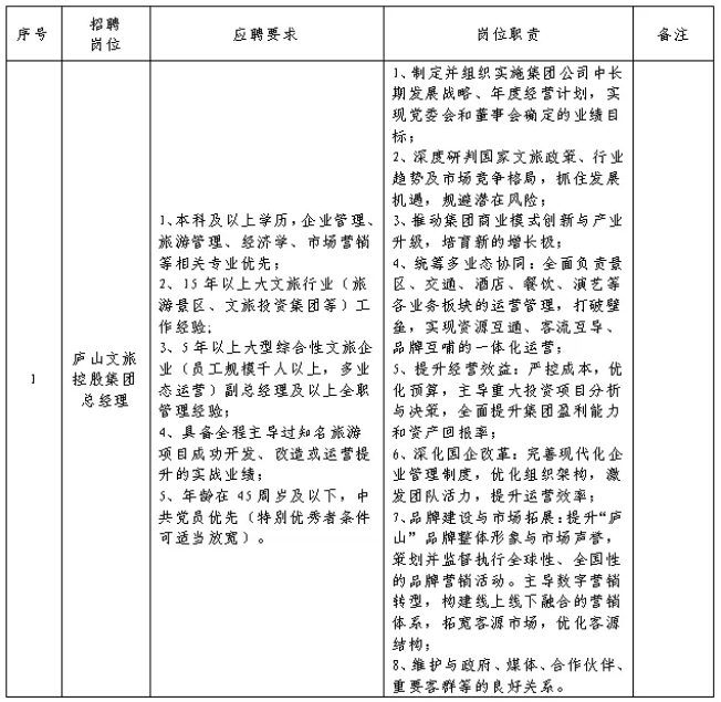
本次庐山文化旅游投资控股集团有限公司面向社会招聘总经理1名,男女不限。具体岗位职责及任职要求如下。

image.png
03招聘条件

(一)基本条件

1.具有中华人民共和国国籍;

2.拥护中国共产党的路线、方针、政策,遵纪守法、作风正派,具有坚定的政治素养;

3.具有履行岗位职责所必需的专业知识和管理技能;

4.作风形象和职业信誉好,廉洁从业;

5.具有良好的心理素质,身体健康,无不良嗜好;

6.与其他用人单位无劳动合同纠纷。

(二)有以下情况之一的不得报考

1.有前科劣迹或涉嫌违纪违法正在接受审查尚未得出结论的;

2.受党纪、政务处分未满处分期限,或正在接受纪律审查、监察调查的;

3.曾在公务员招录、事业单位公开招聘考试中被认定有舞弊等严重违反招聘纪律行为的;

4.曾被开除公职的;

5.失信被执行人且仍未处理到位的;

6.违反社会公德、职业道德,造成不良影响的;

7.违反中央八项规定精神问题正在接受调查或属实的;

8.因履职不当造成重大国有资产损失或不良影响的;

9.其他不符合国有企业中高层管理岗位任职资格条件的。

注:如报考人员正式录取后,发现存在上述任一情况的,将解除聘用关系。

(三)优先录用条件

1.拥有世界级/国家级旅游度假区、5A级景区或大型国有文旅集团同等岗位经验者。

2.拥有5年以上的行政事业单位工作经验。

3.对庐山历史文化、旅游资源有深刻理解和深厚情感者。

4.在景区升级改造、数字化转型、智慧旅游建设方面有成功实践者。

(四)亲属回避情形

1.集团(公司)正职负责人或法人子女不得考录该人员所在集团(公司)的岗位。

2.集团(公司)领导班子成员亲属不得从事本集团(公司)办公室、党建、人事、纪检、审计、财务六个方面的工作岗位。

3.集团(公司)领导班子成员与其亲属不得有直接上下级领导关系(分管业务、子公司等)。

4.招聘工作人员在招聘过程中涉及与本人有亲属关系或者其他可能影响招聘公正关系的应聘人员时,应主动申请回避。

5.亲属关系:配偶、父母、子女、兄弟姐妹、祖父母、外祖父母、孙子女、外孙子女等。

注:在招聘环节中发现存在回避情形的,应及时调整相关人员的工作安排或取消应聘人员的应聘资格。未主动回避或隐瞒关系者,一经查实取消应聘资格;涉及集团员工的,由集团纪检监察部门根据相关规定或管理办法给予严肃处理。

04招聘方式和程序

本次招聘面向全社会发布招聘的岗位、数量、资格条件等有关情况。招聘按报名、资格审查(贯穿始终)、面试、体检、考察、公示等程序进行。

(一)报名和资格初审

本次公开招聘采取“线上+线下”报名方式,按照提交报名资料、报名确认的程序进行,报考人员报名时须仔细阅读本公告。

1.报名时间:

自公告发布之日起至2026年2月14日17:30止,逾期不再受理。

2.提交报名资料:

(1)报名所需材料:自行下载《庐山文化旅游投资控股集团2026年面向社会公开招聘总经理报名表》(附件1)、近3个月内1寸免冠正面彩色照片、本人身份证复印件、本人学历、学位证书(海外留学归国人员学习需通过教育部认证)复印件、《教育部学籍在线验证报告》、与报考资格条件要求的相关工作经历证明(注明工作表现且加盖单位公章)、项目业绩证明、个人无犯罪证明及个人征信报告。

(2)线上报名:请下载并填写《庐山文化旅游投资控股集团2026年面向社会公开招聘总经理报名表》(附件1),并提交相关资料扫描件,以文档(word)形式一次性(文件命名为:报考岗位+姓名)发送至邮箱rcjt123@163.com,线上报名全程邮箱回复,在报名截止前资料不齐全、不按规定格式、分开发送视为报名失败,未收到回复确认的,请在报名截止前来电咨询。

(3)现场报名:考生自行携带上述报名材料原件及复印件1份交至指定报名地点进行现场审核。详细地址:庐山市人才集团,庐山市桃源北大道格兰云天酒店旁。(联系电话:18970267560(程先生))。

为在招聘过程中能及时通知到考生有关招聘事宜,考生在报名表中填写的联系方式务必保持畅通,否则造成的后果自行负责。

3.资格初审

工作人员对考生报名信息进行初步审查,报考人员故意隐瞒本人重要信息或提供虚假报考申请材料的,一经查实,立即取消进入下一个环节的资格。线上报名审查结束后将以电话、电子邮件回复等形式进行报名确认,未收到回复确认的,请在2026年2月14日17:30前来电咨询,线下报名在现场进行报名确认,联系电话:18970267560(联系人:程先生)(以上电话请于工作时间内拨打,工作时间:周一至周五9:00—12:00、13:30—17:30)。

4.注意事项

本次考试实行诚信报名,一人限报一岗。诚信报考主要包括三个方面的内容:一是报名考生应对自己是否符合岗位条件负责。考生应仔细阅读岗位招聘条件,选报符合条件的岗位。如对自己是否符合岗位资格条件有疑问,可先打电话咨询(18970267560(程先生)),确认符合条件后再填报。网上报名期间不对考生所填报的信息进行审核,面试前统一进行资格审核,不符合条件的一律取消面试资格。二是报名考生对自己所提供资料的真实性和完整性负责。考生应提供真实、准确的个人信息、证明、证件等相关资料,如因弄虚作假被取消考试或聘用资格,或因提供不准确信息造成无法与考生本人联系而影响考试和聘用的,后果由考生自己承担。凡提供虚假信息或材料通过资格审查的,一经查实,取消其面试、聘用资格。三是报名考生应遵守招聘的有关规定和政策,认真履行各项义务,保证遵守考场纪律,服从考试安排,不舞弊,不协助他人舞弊。

(二)考试方式

考试采用面试的方式,面试总成绩满分为100分。

1.面试

(1)面试开考时招聘岗位人数与报名合格人数比例原则上不低于1:3,若岗位报名合格人数达到开考比例时,可按实际报名合格人数正常进入面试,若面试人数未达到面试比例1:2时,则相应取消该招聘岗位。

(2)面试当天如出现考生缺考、违纪情况,其面试成绩按零分计算。当面试人数出现小于或等于招聘计划数时,考生面试成绩不得低于70分或本面试组平均分,否则取消或削减该岗位的招聘计划。

(3)面试最终成绩不低于70分才给予入闱。

(4)面试时间及地点另行通知。

(三)入闱

1.按面试成绩从高分到低分按岗位招聘计划1:1的比例确定体检和考察人员。如有入闱人员自动放弃,经招聘单位研究决定后,可按面试成绩排名从高到低依次递补。

2.面试分相同情况下,学历高者优先,学历相同时,具备岗位要求优先项者优先;岗位要求优先项相同时,相关工作经验丰富者优先,相关工作经验相同时,由招聘单位研究决定最终体检考察人员。

3.录用结果需经庐山市国资局批准。

(四)体检与考察

1.体检:体检参照《公务员录用体检通用标准(试行)》(人社部〔2016〕140号)标准执行,体检费自理。对体检结果有异议的可以申请复检一次。

2.考察:经用人单位考察合格后方可进入下一环节,考察工作突出政治标准,主要了解考察人选的家庭成员、社会关系、现实表现情况,以及与招考职位的匹配度等情况,考察不合格者,不予录用。

因考生放弃或体检不合格、考察不合格等情况出现岗位空缺的,经招聘单位研究决定后,可按考生面试成绩由高分到低分依次递补。

(五)公示与聘用

拟聘用人员名单在庐山市人才集团、中国庐山发布微信公众号等媒体公示5日(含)以上,无异议的,办理聘用手续。拟聘用人员无正当理由逾期(未按照到岗通知规定的时间内)不报到的,取消聘用资格。

05管理与待遇

薪酬采用年薪制,为50万元。其中30万元为基本工资,按月发放;20万元为绩效工资,每月预发50%,全年绩效兑换依据市国资局考核结果发放。薪酬待遇依照国有企业负责人薪酬制度相关政策以及集团公司相关管理办法执行。

06建立人才储备机制

建立后备人才储备库,完成完整招聘流程并合格的,纳入后备人才储备库。自拟聘用人员名单公示之日起,6个月以内出现因聘用人员考核不合格、辞职、辞退等造成岗位空缺的,经招聘单位研究决定后,可从进入本次招聘后备人才储备库相应岗位考生中按考生成绩由高分到低分依次递补,体检及考察合格后办理录用手续。

07特别声明

凡发现弄虚作假和考试作弊者,一律取消招聘资格。

08纪律与监督

招聘工作接受有关部门和社会各界的监督,招聘过程中,如发现违纪违法行为,移交市有关部门处理。为方便群众监督,设立监督电话如下。

庐山文化旅游投资控股集团有限公司:0792-7751198

庐山市智汇人才发展有限公司:19179221758

09其他事项

(一)本次招聘不收取报名费等任何费用,应聘人员交通、食宿等费用自理,考生应对自身安全负全部责任。

(二)本公告最终解释权归庐山文化旅游投资控股集团有限公司。


附件1:庐山文化旅游投资控股集团2026年面向社会公开招聘总经理报名表


电话直呼
在线留言
发送邮件
联系我们:
18270823430
暂无内容
还可输入字符250(限制字符250)
本站已支持IPv6 技术支持: 图灵科技 | 管理登录
seo seo