热搜:

公务员

国企

高校

事业单位

文章
  • 文章
搜索
首页 >> 人事资讯 >>萍乡人事资讯 >> 萍乡市鼎鑫置业有限公司委托萍乡市好日子人力资源有限公司公开招聘工作人员公告
详细内容

萍乡市鼎鑫置业有限公司委托萍乡市好日子人力资源有限公司公开招聘工作人员公告

萍乡市鼎鑫置业有限公司于2012年1月正式成立,为萍乡市属重点国有企业江西萍乡建工集团旗下全资子公司,注册资金1.8亿元,具有房地产开发、建筑工程施工总承包贰级资质,主要经营房地产开发、销售(凭资质证经营)等业务。

现因工作需要,萍乡市鼎鑫置业有限公司委托萍乡市好日子人力资源有限公司面向社会公开招聘劳务派遣员工4人。具体招聘公告如下:

 一、招聘原则

1.坚持面向社会、人岗相适的原则。

2.坚持德才兼备、以德为先、注重实绩的原则。

3.坚持公平、公开、竞争、择优的原则。

4.坚持专业对口、平等自愿、协商一致的原则。

二、资格条件

(一)基本条件

1.拥护中国共产党的领导,坚持党的基本路线;

2.有较高的政治素质和良好的职业道德;

3.遵纪守法,为人正直,无违法违纪记录;

4.具有正常履行职责的身体条件;

5.符合招聘岗位所需任职资格条件。

(二)不得报考或取消聘用资格的情形 

1.曾因犯罪受过刑事处罚或曾被开除公职的人员;

2.在各级公务员招考、事业单位招聘等各类考试中被认定有舞弊等严重违反招考(聘)纪律,尚在禁止报考期限内的人员;

3.被依法列为失信联合惩戒对象的;

4.受党纪政务处分期间或者未满影响期限的;

5.法律法规规定不得报考的其他情形的人员。

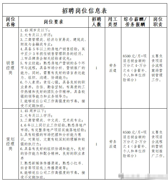
三、招聘岗位、人数及资格条件

本次公开招聘岗位数4个,招聘人数4人(附后)

image.png
image.png

四、招聘程序

(一)报名时间

自发布公告之日起至2026年1月21日17:00止(工作上班时间)。

(二)报名方式及报名地点

1.报名方式

本次报名采取现场报名的方式,由萍乡市好日子人力资源有限公司收集并筛选简历。报名需提交毕业证、本人二代身份证、户口本、岗位相关证件原件及复印件以及两张近期一寸免冠照;要有工作经验的岗位,需提供相关工作证明材料或原单位盖章证明文件,并现场填写《报名登记表》。

2.报名地点

萍乡市好日子人力资源有限公司(萍乡市文昌路绿洲花园181号10栋公寓楼405室)导航可搜“湘村旺湖南小炒文昌路店”;

联系人及电话:李女士 0799-6815995/13657997162

(三)资格审查

资格审查贯穿整个招聘工作过程,由招聘领导小组办公室对应聘人员资格条件进行审查,确定符合条件的人员。如报名人员隐瞒信息或提供虚假信息通过资格审查的,一经查实,不论在哪个环节发现,当即取消该人员考试资格或解除劳动合同。

(四)考试

本次公开招聘考试采取综合/专业面试的方式进行,主要考核应聘人员专业知识、业务能力、综合素质及应变能力。销售经理、策划经理岗报考人员与招聘计划人数之比须达到2∶1(含)以上、

置业顾问岗报考人员与招聘计划人数之比须达到1∶1(含)以上方能进行面试,最终根据应聘人员面试成绩并经招聘领导小组研究讨论确定本次最终招聘人员。

注:考生面试成绩需达到70分(含)以上,方能进入后续环节。

(五)体检和政审

面试结束后,按岗位招聘人数1:1的比例确定入闱体检和政审环节人员。

1.体检。体检标准参照《公务员录用体检通用标准(试行)》执行,体检费用由个人承担。出现体检不合格,或自动放弃等情况,按总成绩从高到低依次递补。

2.政审。体检结束后,组织体检合格的考生进行政审。重点考察体检合格者的思想政治表现、道德品质、遵纪守法等情况。并由当地村(社区)和公安派出所出具现实表现材料,如出现政审不合格或放弃政审的(未按规定时间完成政审的视为自动放弃),按照总成绩从高分到低分依次递补政审人选。

(六)公示与聘用

体检考察合格的人员公示3个工作日。公示期间,对受到投诉且经查实不符合应聘资格的,不予聘用;对一时难以查实的,暂缓聘用,待查实并作出结论后再决定是否聘用;公示期间对拟聘用人员无异议的,予以聘用。

 五、聘用人员管理

此次公开招聘人员,通过面试、体检、政审合格后予以招聘录用,并按程序签订劳务派遣合同。

六、其他

本公告由萍乡市好日子人力资源有限公司负责解释。




萍乡市好日子人力资源有限公司

2026年1月15日


电话直呼
在线留言
发送邮件
联系我们:
18270823430
暂无内容
还可输入字符250(限制字符250)
本站已支持IPv6 技术支持: 图灵科技 | 管理登录
seo seo