热搜:

公务员

国企

高校

事业单位

文章
  • 文章
搜索
首页 >> 人事资讯 >>萍乡人事资讯 >> 江西安源路桥集团有限公司外聘人员招聘公告
详细内容

江西安源路桥集团有限公司外聘人员招聘公告

因公司业务发展和工作需要,现面向社会公开招聘优秀人才。详细招聘方案如下:

一、招聘原则
1.坚持面向社会、人岗相适的原则;
2.坚持公开、平等、竞争、择优的原则;
3.坚持面试与考察相结合的原则;
4.坚持信息公开、过程公开、结果公开的原则。
二、报考基本条件
(一)基本条件
1.拥护中国共产党的领导,坚持党的基本路线;
2.有较高的政治素质和良好的职业道德;
3.遵纪守法,为人正直,无违法违纪记录,身体健康;
4.符合招聘岗位所需岗位任职条件。
(1)年龄。年龄计算截止时间为2025年12月31日。其中年龄计算以周岁为准,如45周岁及以下则为1979年12月31日以后出生为准;40周岁及以下则为1984年12月31日以后出生为准;35周岁及以下则为1989年12月31日以后出生为准;30周岁及以下则为1994年12月31日以后出生为准。
(2)学历和专业。要求“全日制本科及以上学历”的岗位,考生所学专业须与岗位要求专业一致并取得相应专业的学历证、学位证方可报考;要求“本科及以上学历”和“大专及以上学历” 考生所学专业须与岗位要求专业一致并取得相应专业的学历证可报考。专业设置参照《江西省2025年度考试录用公务员专业条件设置指导目录》执行。
(3)任职资格。工作经历年限计算截止时间 为2025年12月31日。全日制学习期间参加社会实践、实习、兼职等经历,不论是否与单位签订劳动合同、缴纳社会保险,均不视为工作经历。
(二)不得报考或取消聘用资格的情形
1.曾因犯罪受过刑事处罚的;
2.涉嫌违纪违法正在接受纪检监察机构或者司法机关审查尚未作出结论的;
3.受处分未满处分期限或者未满影响期限的;
4.近三年曾在江西萍乡建工集团范围内入闱公开招聘体检考察或拟聘用环节因个人原因主动放弃的;
5.因受过党纪政务处分、违纪违规被用人单位解除劳动关系的人员;
6.法律法规规定的其他情形的;
7.其他原因不适宜报考的人员。
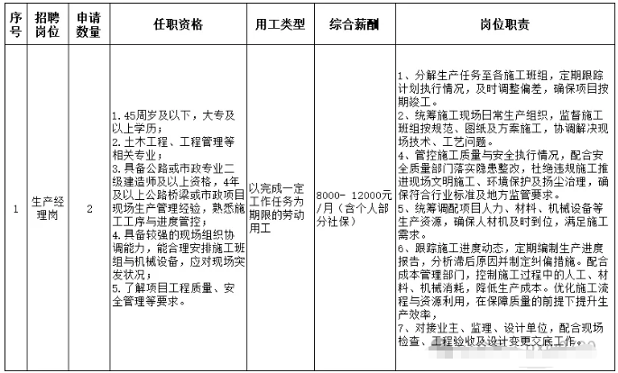
三、招聘岗位及人数
招聘人数2名,详见招聘岗位表。
工作地点:萍乡市(具体工作地点根据公司需要统筹安排)。
四、招聘程序
(一)报名时间、方式
1.报名时间:2026年1月13日至2026年1月19日11:30止(工作日上班时间:9:00-11:30,13:30-17:30)。
2.现场报名方式:将报名需提交毕业证、本人二代身份证、户口本、岗位相关证件原件及复印件以及两张近期一寸免冠照及简历表。
3.报名地址:萍乡市同源人力资源有限公司(建设中路2号人力资源服务产业园806),咨询电话:0799-6234909。
(二)资格审查
资格审查贯穿整个招聘工作过程,如报名人员隐瞒信息或提供虚假信息通过资格审查的,一经查实,不论在哪个环节发现,当即取消该人员考试资格或解除劳动合同。
(三)考试
本次公开招聘考试采取面试方式进行。经招聘领导小组研究讨论确定本次招聘人员。
(四)面试
主要考察应聘对象的逻辑思维、组织协调、语言表达、临场应变、分析解决实际问题的能力等。当实际面试人数为1人时,该考生面试成绩需达到70分及以上,方能进入后续环节。
(五)体检和政审
面试结束后,按岗位招聘人数1:1的比例确定入闱体检和政审环节人员。
1.体检
体检标准按照《入职录用体检》(人社部发〔2010〕82号)及相关政策规定执行。体检费用由招聘单位报销。出现体检不合格,或自动放弃等情况,按总成绩从高到低依次递补。
2.政审
体检结束后,组织体检合格的考生进行政审。重点考察体检合格者的思想政治表现、道德品质、遵纪守法等情况。并由当地村(社区)和公安派出所出具现实表现材料,如出现政审不合格或放弃政审的(未按规定时间完成政审的视为自动放弃),按照总成绩从高分到低分依次递补政审人选。
(六)公示及聘用
体检政审合格的人员公示3个工作日。公示期间,对受到投诉且经查实不符合应聘资格的,不予聘用;对一时难以查实的,暂缓聘用,待查实并作出结论后再决定是否聘用;公示期间对拟聘用人员无异议的,予以聘用。
五、聘用人员管理
此次公开招聘外聘员工,面试合格后招聘录用且签订劳动合同。

附:江西安源路桥集团有限公司外聘人员招聘岗位表
image.png
(点击查看大图)



电话直呼
在线留言
发送邮件
联系我们:
18270823430
暂无内容
还可输入字符250(限制字符250)
本站已支持IPv6 技术支持: 图灵科技 | 管理登录
seo seo