热搜:

公务员

国企

高校

事业单位

文章
  • 文章
搜索
首页 >> 人事资讯 >>吉安人事资讯 >> 2026年吉安市青原区专业森林消防大队面向社会公开招聘2名聘用制队员的公告
详细内容

2026年吉安市青原区专业森林消防大队面向社会公开招聘2名聘用制队员的公告


为进一步强化全区应急救援队伍建设,充实应急救援力量,根据应急管理相关要求,吉安市青原区专业森林消防大队决定面向社会招聘2名聘用制森林消防队员,现将有关事项公告如下:

一、招聘条件及岗位

(一)基本条件

1.具有中华人民共和国国籍,遵守中华人民共和国宪法、法律、法规;

2.遵守纪律,品行端正,具备良好的职业道德;

3.具有正常履行职责的身体条件;

4.尚未解除纪律处分或者正在接受纪律审查的人员、受过刑事处罚或者涉嫌违法犯罪正在接受调查的人员,不得报考。

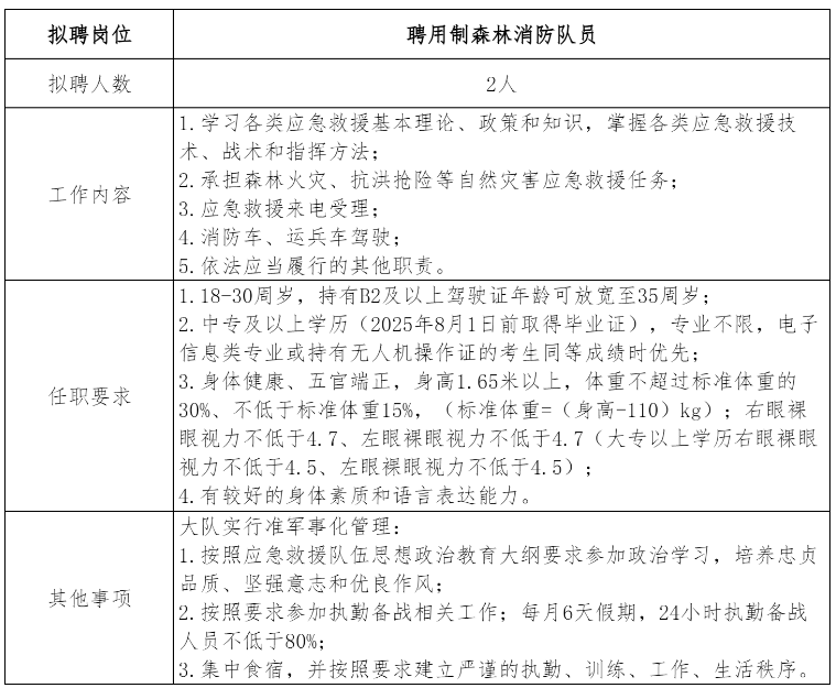
(二)招聘岗位及任职要求

image.png

二、招聘程序

此次招聘按照网上报名、资格审查、体能测试、面试、体检、考察、公示及录用等程序进行。

(一)报名

招聘信息在吉安人事人才网(www.jarencai.com)平台发布,并通过吉安人事人才网(www.jarencai.com)发布后续招聘公告信息。

1.报名时间及报名方式

(1)报名时间:从公告发布之日起至1月13日12:00止;

(2)报名方式:此次招聘采取网站注册报名形式。报名人员可登录(注册)吉安人事人才网(http://www.jarencai.com),通过点击考试报名栏目,选择相应专题,如实填表,诚信报名。也可进入报名快速入口:https://jarencai.ikaowu.com/exam/1768选择报名。请考生仔细对照所报考岗位的条件要求,将所需材料准备齐全后再进行报名。

image.png

(扫码快速报名)

(3)报名须知:考生注册报名系统登录后,在“我的报考”左侧考生信息栏中绑定微信,扫码关注“吉安人事人才网”微信服务号,相关报名审核结果以“吉安人事人才网”微信服务号或报名系统站内信息通知为准,因个人原因导致未能接收各类通知,其后果由考生自行负责。

(4)相关考试安排信息将通过吉安人事人才网(http://www.jarencai.com/)公告通知形式告知,考生应当保持持续关注和留意,及时查看处理,否则造成的不利后果由考生自行负责。

2.报名所需材料

(1)身份证(正反面)、毕业证及招聘岗位要求的相关资格证书原件扫描件;

(2)近期一寸免冠彩色证件照片。

3.注意事项

考生在报名前应仔细阅读岗位报名条件,认真填写报名信息,未能在规定时间内完成报名或未能提供完整报名材料的,视为放弃报名资格,后果由考生自行负责。

(二)资格审查

报名期间,请考生及时关注招聘领导小组的线上审核意见,如遇提示缺少报名资料或证明的,请考生及时上传补齐,如因考生报名资料不齐全的,视为审查不合格。

初审结束后,招聘领导小组按照职位资格条件对报考者考生提交的材料进行审查,在规定时间内确定其是否具有报考资格。资格审查贯穿公开招聘工作全过程,凡发现考生与公告岗位所要求的资格条件不符或提供虚假材料的,即取消其考试或聘用资格,后果由考生自行承担。资格审查具体形式及审查通过情况以后续公告为准。

资格审查通过的考生须在规定时间和地点领取《体能测试准考证》,具体时间地点另行通知。

(三)考试

考生应先参加体能测试,后按1:5比例入闱面试(末位同分一并进入),考试总成绩=体能测试成绩*50%+面试成绩*50%(同等成绩的,以满足任职要求优先项的优先,如亦相同,以面试成绩高者优先)。

1.体能测试

(1)时间、地点:详见《体能测评准考证》,入闱体能测评的人员须在规定时间和地点参加体能测评,未按要求参加体能测评的,视为自动放弃。

(2)体测项目:单杠引体向上(25分)、100米跑(25分)和3000米长跑(50分),三项成绩累加为考生体能测试总分。

(3)体能测评前考生要进行适当锻炼,评估身体状况,有身体不适的应慎重考虑是否参加体能测评,否则所产生的一切后果由考生本人承担。

2.面试

面试满分100分,主要测试考生的专业知识、综合分析、组织协调、逻辑思维、语言表达等方面的素质。若考官组或招聘领导小组认为参加面试环节的考生无法达到岗位匹配要求或面试成绩低于70.00分的,可取消(或核减)该岗位的招聘计划。

考生在面试当天应当携带在报名系统下载打印的《面试单》、身份证原件参考,未携带者不得进入考场,面试具体日期、时间、地址及注意事项详见后续公告或《面试单》。

(四)体检

根据考试总成绩从高分到低分的顺序,按每个岗位招聘人数1:1比例择优确定入闱体检人员名单(同等成绩的,满足任职要求优先项的优先入闱,如亦相同或亦不相同,再以面试成绩高者入闱,如亦相同,另行组织加试决定)。体检到指定医院进行,费用由考生自行承担。未到场体检或因本人原因无法在规定时间内完成体检全部项目的视为自动放弃,体检不合格或因身体原因不适合工作岗位的,招聘领导小组有权取消考生的考察资格并视情况按考试总成绩排名先后顺序依次进行补录。

(五)考察

考察主要对考生思想政治、道德品质以及有无违法违纪等情况进行考察,考察不合格的,取消聘用资格。

(六)公示及录用

根据考察和体检情况,按照人岗相适的原则,经招聘领导小组研究后确定拟聘用人员名单,并在吉安人事人才网(www.jarencai.com)公示5个工作日。对公示无异议或有异议但反映问题经查实不影响聘用的,按程序聘用。

因考生考察、体检、公示不合格的,或主动放弃聘用的,或试用期内无法胜任工作岗位,单位有权予以解聘,由单位会议研究决定人员补录事宜。

三、薪资待遇

1.聘用人员自正式报到之日起一个月内,由青原区专业森林消防大队与被聘用人员签订聘用合同,合同期为一年一签,试用期为1个月,工资3000元/月,试用期间大队将组织被聘用人员进行为期1个月岗位培训及考核,考核不合格或被证明不符合录用条件的依法解除聘用合同。

2.工资与福利待遇由区财政保障,实行按级定酬、量化绩效,含个人和单位部分五险一金。

3.因工作成绩突出,按照青原区专业森林消防大队管理规定予以表彰奖励。所有队员采取月考核与年终考核相结合,连续2年考核不合格或违反相关规定、不能胜任工作的将给予解聘。

四、其他事项

(一)如因工作需要确需增补人员的,经招聘工作领导小组研究后,可视情况对部分岗位另行增加录用名额。

(二)本次公开招聘工作委托吉安市青原区睿才人力资源有限公司组织实施,考生如有咨询事项,可在工作日内(9:00-12:00、14:30-17:30)拨打电话咨询:0796-8181080、19179695356(刘经理)、19179695350(夏经理)。

(三)本公告解释权归吉安市青原区专业森林消防大队招聘领导小组所有。


吉安市青原区应急管理局

2026年1月9日


电话直呼
在线留言
发送邮件
联系我们:
18270823430
暂无内容
还可输入字符250(限制字符250)
本站已支持IPv6 技术支持: 图灵科技 | 管理登录
seo seo