|
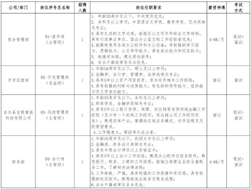
吉水县园区开发建设有限公司及下属子公司2026年第一批面向社会公开招聘公告吉水县园区开发建设有限公司为吉水县人民政府批准的国有独资企业,公司主营业务为吉水县工业园区投融资、开发建设、经营管理、产业招商和服务运营等。根据公司发展需要,经公司研究决定面向社会公开招聘4名工作人员。现将有关事项公告如下: 一、招聘条件及岗位 (一)基本条件 1.具有中华人民共和国国籍,遵守中华人民共和国宪法、法律、法规; 2.遵守纪律,品行端正,具备良好的职业道德; 3.具备岗位所需的专业、职业(执业)资格或技能条件等; 4.具有正常履行职责的身体条件; 5.尚未解除纪律处分或者正在接受纪律审查的人员、受过刑事处罚或者涉嫌违法犯罪正在接受调查的人员、现役军人,不得报考。 (二)招聘岗位及任职要求
本次招聘共计划招录4人,详见附件《吉水县园区开发建设有限公司及下属子公司2026年第一批面向社会公开招聘岗位及任职要求》。本次招考年龄计算方法为:35周岁及以下是指1991年1月1日(含)以后出生,其他年龄以此类推;招聘岗位要求毕业证书或资格证书获取的时间截至2026年1月1日(含)。特别优秀者经研究决定后可适当放宽相关条件。 二、招聘程序 此次招聘按照网上报名、资格审查、考试、体检、公示及录用等程序进行。 (一)报名 招聘信息在吉安人事人才网(www.jarencai.com)平台发布,并通过吉安人事人才网(www.jarencai.com)发布后续招聘公告信息。 1.报名时间及报名方式 (1)报名时间:从招聘公告发布之日起至2026年1月15日15:00止。 (2)报名方式:此次招聘采取网站注册报名形式。报名人员可登录(注册)吉安人事人才网(http://www.jarencai.com/),通过点击考试报名栏目,选择相应专题,如实填表,诚信报名。也可进入报名快速入口:https://jarencai.ikaowu.com/exam/1763选择报名。请考生仔细对照所报考岗位的条件要求,将所需材料准备齐全后再进行报名。
(扫码快速报名) (3)报名须知:考生注册报名系统登录后,在“我的报考”左侧考生信息栏中绑定微信,扫码关注“吉安人事人才网”微信服务号,相关报名审核结果以“吉安人事人才网”微信服务号或报名系统站内信息通知为准,因个人原因导致未能接收各类通知,其后果由考生自行负责。 2.报名所需材料 (1)身份证(正反面)、毕业证、学位证、学信网电子注册备案表及招聘岗位要求的相关资格证书原件扫描件; (2)近期一寸免冠彩色证件照片; (3)招聘岗位要求的相关工作经历证明(选择其一提供) ①原工作单位开具的工作证明或离职证明(加盖单位公章); ②社会保险个人权益单PDF; ③银行工资流水PDF。 3.注意事项 不符合条件或材料不全的将视为报名不成功,审查不合格。考生在报名前应仔细阅读岗位报名条件,认真填写报名信息,未能在规定时间内完成报名或未能提供完整报名材料的,视为放弃报名资格,后果由考生自行负责。 为在招聘过程中能及时联系到报名人员,报名表中填写的联系电话务必保持畅通,如遇收到(或接到)与本次招聘工作相关的短信(或电话)务必及时查看处理,否则造成的后果自行负责。 考生所学专业应当与职位要求相符,专业以所获毕业证或学位证的专业名称为准,学位种类不能作为报考专业依据。 (二)资格审查 请考生及时关注招聘小组的线上审核意见,如遇提示缺少报名资料或证明的,请考生及时上传补齐,如因考生报名资料不齐全的视为审查不合格。 招聘小组按照职位资格条件对报考者提交的材料进行审查,在规定时间内确定其是否具有报考资格。资格审查贯穿公开招聘工作全过程,凡发现考生与公告岗位所要求的资格条件不符或提供虚假材料的,即取消其考试或聘用资格,后果由考生自行承担。资格审查具体形式及审查通过情况以后续公告为准。 (三)考试 根据岗位组合实施“笔试、面试”的考试环节,具体岗位考试形式详见附件。 1.笔试 笔试满分100.00分,采用闭卷考试形式,试题内容为公共基础知识或岗位专业技能知识,具体时间以通知时间为准。如资格审查通过人数与招聘计划数比例不足3:1的,将全部进入笔试。根据笔试成绩从高分到低分的顺序,按岗位招聘人数与入闱人数原则上不低于1:3比例确定入闱面试人员名单(末位成绩相同时,一并进入面试)。若实际参加笔试的考生人数不足面试入闱比例时,全部进入面试。 2.面试 面试满分100.00分,合格分数线为70.00分。主要采取“结构化面试”形式,重点测试应聘人员的专业知识、综合分析、组织协调、逻辑思维、语言表达、应变能力等方面的素质。 3.成绩计算 ①需要笔试、面试的岗位总成绩=笔试成绩×40%+面试成绩×60%; ②仅面试岗位若实际通过资格审查的考生人数不足面试入闱比例时,全部进入面试,最终成绩以面试成绩为准,合格分数线为70.00分。 以上成绩保留小数点后两位,第三位小数按四舍五入法处理。若考官组或招聘小组认为参加面试环节的考生均无法达到岗位匹配要求或面试成绩低于70.00分的,可取消(或核减)该岗位的招聘计划。 (四)体检 根据考试总成绩从高分到低分的顺序,按每个岗位招聘人数1:1比例择优确定入闱体检人员名单(同等成绩的,满足任职要求优先项的优先入闱,如亦相同或亦不相同,再以学历高者入闱,如亦相同,另行组织加试决定),并统一组织入闱人员到指定医院参加体检,体检原则上参照《公务员录用体检通用标准》执行,费用由考生自行承担。未到场体检或因本人原因无法在规定时间内完成体检全部项目的视为自动放弃,体检不合格或因身体原因不适合工作岗位的,招聘小组有权取消考生的入闱资格并视情况按考试总成绩排名先后顺序依次进行补录。 (五)公示及录用 根据体检情况,按照人岗相适的原则,经招聘小组研究后确定拟聘用人员名单,并在吉安人事人才网(www.jarencai.com)公示5个工作日。对公示无异议或有异议但反映问题经查实不影响聘用的,与吉水县园区开发建设有限公司及下属子公司签订劳动合同。 因考生体检、公示不合格的,或主动放弃聘用的,由吉水县园区开发建设有限公司及下属子公司组织人员补录事宜。如试用期(1个月)内无法胜任工作岗位,吉水县园区开发建设有限公司及下属子公司有权予以解聘。 三、薪资及福利待遇 薪资待遇:参照吉水县园区开发建设有限公司相关薪酬管理办法执行。 福利待遇:缴纳四险一金,享受带薪年假,工会福利。 四、其他事项 (一)考试总成绩高于70.00分的考生将进入本次招聘人才储备库,如遇入闱考生主动放弃聘用或离职的,3个月内将按考试成绩排名先后顺序依次进行补录。 (二)本次公开招聘工作委托第三方公司组织实施,考生如有咨询事项,可在工作日内(09:00-12:00、14:30-17:30)拨打电话咨询:张19070621698、周15679638090(微信同号)。 (三)本公告解释权归吉水县园区开发建设有限公司招聘小组所有。 吉水县园区开发建设有限公司 2026年1月5日 附件:吉水县园区开发建设有限公司及下属子公司2026年第一批面向社会公开招聘岗位及任职要求 |




