|
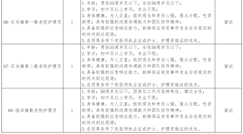
永丰县民政局2026年面向社会公开招聘编外工作人员公告根据永丰县民政局用工需求,决定面向社会公开招聘编外工作人员8名(具体招聘岗位信息详见附表),现将有关招聘要求公告如下: 一、资格条件 (一)拥护中国共产党的领导,遵守中华人民共和国宪法和其他法律、法规; (二)遵守纪律、品行端正,爱岗敬业,服从工作安排,有较强工作责任心和团体协作精神; (三)身体健康,具有正常履行工作职责的身体条件; (四)具备报考岗位所需的岗位要求。 二、岗位、人数及具体要求 (一)招聘岗位、人数及招聘要求详见附件《永丰县民政局2026年面向社会公开招聘编外工作人员招聘岗位及任职要求》,本次招聘年龄计算方法为:55周岁及以下是指1971年1月1日(含)以后出生,50周岁及以下是指1976年1月1日(含)以后出生。岗位要求的学历、工作经历的计算截至时间为2026年1月1日(含),其他年龄计算方式依此类推。
(二)具有下列情形之一的,不得报考: 1.受过党纪政纪处分、司法机关刑事处罚或治安拘留以上治安行政处罚的; 2.涉嫌违纪违法正在接受审查尚未作出结论的; 3.与其他用人单位存在劳动合同纠纷的; 4.全日制在读学生及现役军人; 5.法律、法规和政策规定的其他不得招聘为事业单位工作人员的情形。 三、招聘程序 本次公开招聘实行统一报名、统一考试、统一聘用的方式,按照报名、资格审查、面试、体检、考察、公示及录用等程序进行。 (一)报名 招聘公告在吉安人事人才网(www.jarencai.com)、永丰微就业公众号、吉安人力资源网公众号等平台发布,并通过吉安人事人才网、永丰微就业公众号等平台发布后续公告信息。 1.报名时间及报名方式 (1)报名时间:从2026年1月1日09:00起至2026年1月8日15:00止。 (2)报名方式:此次招聘采取网站注册报名形式。报名人员可登录(注册)吉安人事人才网(www.jarencai.com),通过点击考试报名栏目,选择相应专题,如实填表,诚信报名。也可进入报名快速入口https://jarencai.ikaowu.com/exam/1371,每人限报一个岗位,重复报名人员则取消报名资格。请应聘人员仔细对照所报考岗位的条件要求,将所需材料准备齐全后再进行报名。
(请扫描二维码报名) (3)报名须知:考生注册报名系统登录后,在“我的报考”左侧考生信息栏中绑定微信,扫码关注“吉安人事人才网”微信服务号,相关报名审核结果由公众号或站内信息通知为准,因个人原因导致的未能接收各类通知,其后果由考生自行负责。 2.报名所需材料 (1)身份证正反面、毕业证、学历证及招聘岗位要求的相关职称证书原件扫描件; (2)近期同底一寸免冠彩色电子照片; (3)工作经历证明资料或相关项目资料; 3.注意事项 每位报考人员限报1个岗位,不符合条件或材料不全的将视为报名不成功,审查不合格。资格审查工作贯穿于公开招聘工作全过程。报名前应仔细阅读岗位报名条件,认真填写报名信息,未能在规定时间内完成报名或未能提供完整报名材料的,视为放弃报名资格,后果由报考人员自行负责。报考人员应仔细阅读招聘岗位和资格条件,选报符合自身条件的岗位,如因不符合条件或报名资料不全者被取消资格的,责任由报考人员自行承担。报名人员可登录报名系统,于“我的报考”相应处查看报名反馈,请及时根据反馈,并按相应提示操作,直至反馈为“审核通过”。未按上述要求进行的,视为放弃。 (二)资格审查 招聘领导小组按照职位资格条件对报考者提交的材料进行审查,在规定时间内确定其是否具有报考资格。报考人数与招聘计划人数的比例一般不低于3:1,若达不到开考比例,可按实际报考合格人数正常进入考试环节。但岗位总成绩合格线为70分,低于合格线者可不予聘用,当有岗位无人报名合格时,核减该岗位招聘计划。在面试过程中,考官组认为招聘岗位考生均无法达到岗位匹配要求的,可取消该岗位的招聘。 (三)考试 考试形式原则上采用面试进行,如资格审查通过人数与招聘计划数比例高于30:1,将视情况增加笔试环节。 面试满分100分,主要测试应聘人员的专业知识、综合分析、组织协调、逻辑思维、语言表达、应变能力等方面的素质。面试具体日期、时间、地址及注意事项详见后续公告或《面试准考证》。 四、体检、聘用方式及录取 (一)公示 按面试成绩从高分到低分等额确定公示名单,吉安人事人才网(www.jarencai.com)进行公示,公示3个工作日后无异议的组织体检。 (二)体检 1.入闱体检人员须按照规定的时间到指定医院参加体检。体检费用由体检医院按相关标准收取,由体检对象自行承担。未到场体检或因本人原因无法在规定时间内完成体检全部项目的,视为自动放弃。 2.体检标准参照《公务员录用通用体检标准(试行)》执行。体检合格后确定试用名单。 (三)考察 考察主要对拟聘人员思想政治、道德品质以及有无违法违纪等情况进行考察,考察不合格的,取消聘用资格。 因拟入闱考生公示、体检、考察不合格的,或主动放弃聘用的,或试用期内无法胜任工作岗位,永丰县永鸿人力资源服务有限公司有权予以解聘,并按照补录程序进行补录,补录名单不再予以公示。 (四)用工方式 此次招聘为编外临聘人员,聘用方式由永丰县永鸿人力资源服务有限公司与聘用人员签订劳动合同,派遣到永丰县乡镇敬老院(养老服务中心)工作。 五、有关说明 应聘者应符合招聘岗位的资格条件,报名时提供的有关材料必须真实、准确,如有不符或弄虚作假的,一经查实,一律取消考试或聘用资格;本次招聘宣传工作由永丰县永鸿人力资源服务有限公司组织实施,考生如有咨询事项,可在工作日内(上午09:00-12:00、下午14:30-17:00)拨打以下电话咨询: (一)咨询电话:彭经理18607963682(微信同号) 冯经理18507966309(微信同号) (二)本公告解释权归永丰县民政局招聘领导小组所有。 永丰县民政局 2025年12月31日 附件:永丰县民政局2026年面向社会公开招聘编外工作人员招聘岗位及任职要求 |





