热搜:

公务员

国企

高校

事业单位

文章
  • 文章
搜索
首页 >> 人事资讯 >>九江人事资讯 >> 2025年12月永修县农旅投资开发有限公司面向社会公开招聘工作人员公告
详细内容

2025年12月永修县农旅投资开发有限公司面向社会公开招聘工作人员公告


永修县农旅投资开发有限公司是经永修县人民政府批准和授权的国有资产经营主体,是具有法人地位的国有独资公司。公司以河道采砂、农业产业、旅游文化、酒店管理、景区项目开发等产业的投资与开发为主导,以供应链管理服务、农副产品销售,金属矿石销售等多元化投资为补充。因公司发展需要,特面向社会公开招聘工作人员5名,现将有关事项公告如下:


01招聘原则

坚持德才兼备、以德为先的用人标准,坚持专业对口、注重能力和工作水平的用人方向,坚持逢岗必竞,公开、公平、竞争、择优的原则。


02招聘岗位、人数及条件

(一)基本条件

1、拥护中国共产党的领导,爱岗敬业,品德良好;

2、遵守国家法律、法规,政治素质好,责任心强;

3、品行端正,勤奋敬业,忠诚担当;

4、年龄满18周岁,身心健康,具有符合岗位要求的身体条件;

5、符合招聘岗位所需的年龄、学历、资历、专业、技能等要求,留学回国人员报考,需出具中国教育部的学历认证;

6、与其他用人单位无劳动合同纠纷;

7、有以下情形之一者不得报考:

(1)有劣迹前科或涉嫌违纪违法正在接受审查尚未得出结论的;

(2)受党纪、政务处分未满处分期限,或正在接受纪律审查、监察调查的人员;

(3)曾在公务员招录、事业单位公开招聘考试中被认定有舞弊等违反招聘纪律行为的人员;

(4)曾被开除公职的;

(5)个人征信有失信记录、过频繁或长期的逾期记录及曾纳入失信被执行人且仍未处理到位的;

(6)违反社会公德、职业道德,造成不良影响的;

(7)从从江西赣江新区永修投资集团有限公司或下属分、子公司、国资下辖的国有企业兄弟单位离职的、被公司开除的或当前在职的人员(劳务派遣、劳务外包等情况人员除外);

(8)其他原因不适宜报考的人员。

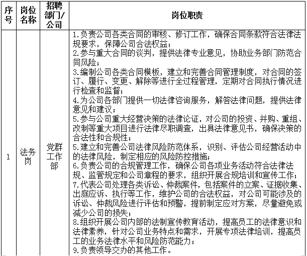
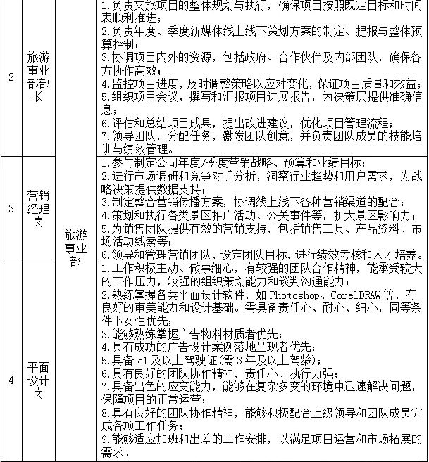
(二)招聘岗位及任职要求

image.png
image.png


image.png
image.png
image.png

本次招聘年龄计算方法为:45周岁及以下是指1979年11月30日(含)以后出生。招聘职位要求的学历、工作经历的计算截止时间为2025年11月30日(含)。


03招聘程序

本次公开招聘贯彻“公开、平等、竞争、择优”的招聘原则,按照报名、资格审查、笔试、面试、体检、考察、公示等程序进行。

(一)招聘信息发布

招聘信息在永修人事人才网(微信公众号ID:yxrsrcw)平台发布,并通过永修人事人才网发布后续公告信息。

(二)报名

1、报名时间及报名方式

(1)报名时间:从公告发布之日起至所有岗位招满止。

(2)报名方式:此次招聘采取网上邮箱报名,每人限报一个岗位。

(3)报考人员需认真填写《永修县农旅投资开发有限公司公开招聘报名表》(附件中表1及表2),连同报名附件打包压缩文件发送至电子邮箱:yxrc@gjhyrl.com,邮件主题标注“农旅投+部门(公司)+应聘岗位+姓名+联系电话”。

2、报名所需材料

(1)身份证、学历证、学位证、学信网教育部学籍在线验证报告及招聘岗位要求的相关职称证书原件扫描件;

(2)近期同底一寸免冠彩色电子照片;

(3)工作经历证明材料(在职证明、离职证明、五险缴纳证明、公积金缴纳证明、工资流水或劳动合同等)或相关项目资料;

(4)《永修县农旅投资开发有限公司公开招聘报名表》Word电子版及签名扫描件。

3、注意事项

(1)报名人员报名前应仔细阅读岗位报名条件,认真填写报名信息,未能在规定时间内完成报名或未能提供完整报名材料的,视为放弃报名资格,后果由报考人员自行负责。报考人员应仔细阅读招聘岗位和资格条件,选报符合自身条件的岗位,如因不符合条件或报名资料不全者被取消资格的,责任由报考人员自行承担;

(2)报名人员在报名登记表中所留的手机号码在招聘进行期间确保畅通,因电话通讯不畅造成无法联系到本人的,责任由本人承担;

(3)报名人员提供的材料要确保清晰、完整;经资格初审合格人员,由江西赣江新区人才发展有限公司通知,逾期未进行考试者视为考生主动放弃考试资格;

(4)永修县农旅投资开发有限公司有权根据《公告》要求对报考人员报名资料反映的基本情况进行初步筛选后确定进入笔试环节人选,报名成功后将会回复,报名未成功者不另外通知。

(三)资格审查

资格审查贯穿公开招聘工作全过程,报考人员在报考时如提供虚假材料的,一经查实,取消考试资格。报考人员经核准报考资格确认无误后方可参考,时间及地点另行通知。

(四)笔试

1、笔试开考时招聘岗位人数与报名合格人数比例原则上不低于1:3,当有岗位无人报名合格时,核减该岗位招聘计划,若所有岗位均无人报名合格时,则取消本次招聘计划。

2、笔试满分100分,采用闭卷考试形式,分数占最终成绩40%。

3、参加笔试人员凭身份证、准考证进入考场,并携带好黑色字迹笔、2B铅笔、橡皮擦等考试用品,不得携带手机、电子手表、计算器等电子设备。

4、笔试结束后按照招聘岗位人数与面试入闱人员原则上不低于1:3的比例,根据笔试成绩由高分到低分排名顺序确定面试入闱人员,末位人员名次并列时则同时参加面试。

5、笔试时间及地点另行通知。

(五)面试

1、因面试入闱人员资格不合格或自动放弃导致招聘岗位人数与面试入闱人数比例未达到1:3的情况下,可按笔试成绩排名从高到低依次递补,当招聘岗位人数与面试入闱人数比例未达到1:3时,可按实际入闱人数正常进入面试,但该岗位最终成绩合格线为60分,低于合格线者不予聘用。

2、面试形式为综合化面试,满分100分,分数占最终成绩的60%。

3、面试时间及地点另行通知。

(六)最终成绩

1、考试最终成绩=笔试成绩×40%+面试成绩×60%。

2、笔试成绩、面试成绩及最终成绩均保留小数点后两位数,第三位小数按四舍五入法处理。

3、最终成绩合格线为60分,低于合格线者不予聘用。

(七)入闱

1、根据招聘计划按考试最终成绩从高到低确定入闱人员。最终成绩相同的,具备岗位要求同等条件下优先项者优先;岗位要求优先项相同时,面试成绩高者优先;面试成绩相同时,全日制学历高者优先;全日制学历相同时,岗位相关工作经历年限多者优先;岗位相关工作经历年限仍相同时,由永修县农旅投资开发有限公司研究决定最终入闱情况。

2、对于入闱人员数量达不到招聘计划的,则相应核减招聘人数。

(八)体检

1、体检标准参照《公务员聘用体检通用标准》执行,到指定医院进行体检,费用考生自理,未到场体检或因本人原因无法完成体检全部项目的视为自动放弃。

2、体检时间及地点另行通知。

(九)考察

1、体检合格者确定为考察对象,进入政审环节,重点考察其思想政治表现、道德品质等。

2、资格审查贯穿于招聘工作全过程。凡发现报名人员与公告要求的资格条件不符的,立即取消应聘资格。

(十)公示

按照岗位招聘人数与拟聘用人数1:1比例,确定拟聘用人员名单,在永修人事人才网公示,公示时间为3天。公示期满,对无问题或者所反映的问题不影响聘用的,按照相关程序办理聘用手续。若出现资格审查、体检、考察不合格或考生自动放弃及试用期内离职或试用期考核不合格等情况造成的岗位空缺的情况,可从最终入闱考生中,按综合最终成绩从高分到低分顺序依次递补。


04用工方式及薪资待遇

(一)用工方式

聘用人员均采取合同聘用制的用工形式,签订岗位聘用合同,试用期为3个月(包括在聘用合同期内)。试用期满经考核合格的正式聘用,不合格的解除聘用合同。

(二)薪资待遇

1、此次聘用人员工资按照《江西赣江新区永修投资集团有限公司薪酬管理办法》执行。

2、试用期工资按转正后工资80%发放,按照国家规定缴纳五险一金。


05注意事项

考生如有咨询事项,可在工作日内(上午9:00-12:00、下午14:00-18:00)拨打以下电话咨询:

1、岗位咨询电话:0792-3176966、13697027225张女士(微信同号)。

2、监督投诉电话:0792-3282766。

3、本公告解释权归永修县农旅投资开发有限公司所有。

附件:《永修县农旅投资开发有限公司公开招聘报名表》

image.png

扫码获取报名表

永修县农旅投资开发有限公司

2025年12月2日


电话直呼
在线留言
发送邮件
联系我们:
18270823430
暂无内容
还可输入字符250(限制字符250)
本站已支持IPv6 技术支持: 图灵科技 | 管理登录
seo seo