|
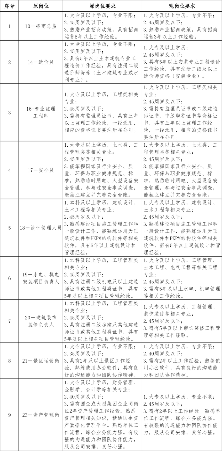
遂川县城控人力资源管理有限公司2025年公开招聘工作人员部分岗位要求调整及报名延期公告根据《遂川县城控人力资源管理有限公司2025年公开招聘工作人员公告》及后续公告安排,部分岗位已于2025年11月30日完成报名、资格审查、笔试及面试工作。结合公司实际用人需求,为广纳人才,经公司招聘领导小组研究决定,对部分未开考岗位调整岗位要求并延长报名时间。现将有关事项公告如下: 一、岗位要求调整
二、报名截止时间调整 10-招商总监、14-造价员、16-专业监理工程师、17-安全员、18-设计管理人员、19-水电机电安装项目负责人、20-建筑装饰装修负责人、21-景区运营岗、23-资产管理岗报名时间延长至2025年12月15日15:00。 报名快速入口:http://jarencai.ikaowu.com/exam/1626
(扫码快速报名) 报名岗位咨询电话:15350334258 报名政策咨询电话:0796-6112663 报名系统咨询电话:18579369494(周经理) 遂川县城控人力资源管理有限公司 2025年12月4日 |




