在线网课
热搜:
公务员
国企
高校
事业单位
文章
文章
搜索
登录
|
免费注册
设为首页
|
加入收藏
|
在线留言
|
企业位置
首页
南昌
赣州
九江
吉安
上饶
萍乡
宜春
抚州
景德镇
更多
新余
鹰潭
备考资料
首页
>>
新闻中心
>>
通知公告
>>
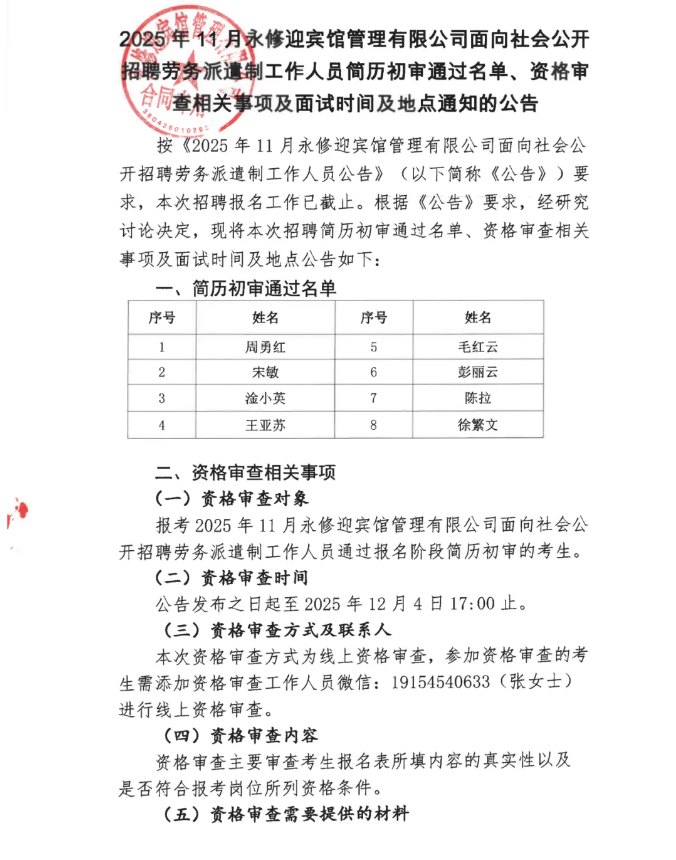
2025年11月永修迎宾馆管理有限公司面向社会公开招聘工作人员简历初审通过名单、资格审查相关事项及面试时间及地点通知公告
详细内容
2025年11月永修迎宾馆管理有限公司面向社会公开招聘工作人员简历初审通过名单、资格审查相关事项及面试时间及地点通知公告
上一篇
2025年浮梁县审计局公益性岗位拟聘用名单公示
下一篇
抚州高新区2025年招聘五级主办工作人员及财投集团公开引进紧
1
更多
上饶
抚州
宜春
吉安
景德镇
南昌
赣州
九江
鹰潭
新余
萍乡
1
更多
关于我们
使用帮助
隐私声明
网站地图
联系我们
2
更多
主办单位:江西三卓教育咨询有限公司
ICP备案号:202555555
联系电话:400-0665-211
电话直呼
在线留言
发送邮件
联系我们:
18270823430
暂无内容
还可输入字符
250
(限制字符250)
您的姓名:
您的邮箱:
您的电话:
本站已支持IPv6 技术支持:
图灵科技
|
管理登录