|
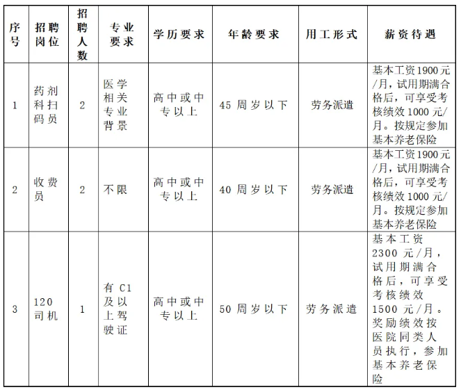
宁都县人民医院面向社会公开招聘劳务派遣人员公告宁都县人民医院现因工作需要面向社会招聘5名劳务派遣工作人员,现将有关事项公告如下: 一、招聘原则及方法 坚持“公开、平等、竞争、择优”的原则,采取直接面试考核的方式进行。 二、招聘岗位 本次招聘共计3个岗位,计划招聘5名。具体招聘岗位、条件及招聘人数如下:
三、招聘条件 (一)应具备的基本条件 1.具有中华人民共和国国籍。 2.拥护中国共产党领导和社会主义制度,拥护中华人民共和国宪法。 3.遵纪守法,具有良好的品行。 4.具备岗位所需的资格及技能要求。 5.具有适应职位要求的身体条件和心理素质。 (二)不得报名情形 1.受过刑事处罚的; 2.有个人不良信用记录的; 3.因违纪违规被开除辞退解聘的; 4.有吸毒史、精神病史、有纹身的人员。 四、招聘程序 本次招聘按报名及现场资格审查、面试、体检和考察、公示和聘用等程序进行。 (一)报名及现场资格审查 1.时间:2025年12月3日—2025年12月9日(上午8:30-12:00;下午14:30-17:30)。 2.地点:宁都县德施普人力资源有限公司(地址:宁都县人社局院内,联系电话:0797-6880906 17315039836 郑先生,15979838613,吴女士)。 3.本次招聘报名为现场报名,不接受网上和信函报名。 4.资格审查工作贯穿于公开招聘全过程(含聘用后的试用期),对应聘人员提供的信息、材料与所报岗位条件不符的,经核实后取消其聘用资格。 现场报名及资格审查须提交的材料: (1)本人身份证原件及复印件1份。 (2)近期免冠一寸照片2张。 (3)有学历要求的需提供毕业证和学位证原件及复印件1份。 (4)岗位要求的其他材料原件及复印件2份。 不符合条件及材料不齐全者,资格审查不予通过。本次招聘实行诚信报考,资格审核贯穿招聘工作全过程(含聘用后的试用期内)。凡发现应聘人员与所报岗位要求条件不符的,经核实,取消聘用资格。 (二)招聘流程 1.经面试、政审、体检合格者,与宁都县德施普人力资源有限公司签定劳动派遣合同后统一派遣至用工单位上岗。 2.面试:面试时间、地点另行通知。 3.面试成绩满分是100分,面试70分以下者视为面试不合格,不予录用。 4.体检:面试成绩按各岗位招聘人数从高分到低分等额确定体检对象。体检由宁都县德施普人力资源有限公司负责组织实施,体检时间及地点另行通知。体检费用由体检对象本人负责,体检标准参照江西省录用公务员体检标准执行。体检参照《公务员录用体检通用标准(试行)》和有关规定执行。体检不合格者取消聘用资格,因体检不合格或因应聘者主动放弃体检资格而造成的空缺,按应聘者面试成绩从高到低依次递补。 5.政审:录用人员需进行政审资格审查。录用人员需提供赣服通开具的无犯罪证明,政审不合格者取消聘用资格,因政审不合格或因应聘者主动放弃政审资格而造成的空缺,按应聘者面试成绩从高到低依次递补。 6.公示对体检合格的人员,确定为拟聘用人员,公示5天。对公示对象提出异议经查实取消聘用资格,所造成的空缺,按应聘者面试成绩从高到低依次递补。 7.本年度医院以上相同岗位如需招聘,可由劳务派遣公司根据本次招聘面试成绩高低结合报考人员意愿以此直接派遣至用工单位。 五、聘用及待遇 1.经公示无异议或异议信息经核实不影响聘用的拟聘人员,劳务派遣人员按有关规定签订劳务派遣人员劳动合同。相关待遇参照派遣单位规定执行。 2.试用期为1个月(考核合格后享受绩效工资)。试用期满考核合格的继续派遣;不合格的取消派遣资格。 |



