在线网课
热搜:
公务员
国企
高校
事业单位
文章
文章
搜索
登录
|
免费注册
设为首页
|
加入收藏
|
在线留言
|
企业位置
首页
南昌
赣州
九江
吉安
上饶
萍乡
宜春
抚州
景德镇
更多
新余
鹰潭
备考资料
首页
>>
新闻中心
>>
名单公示
>>
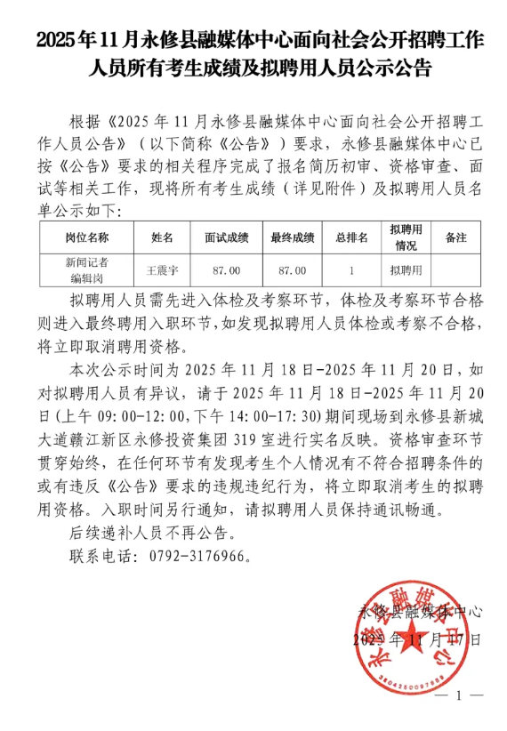
2025年11月永修县融媒体中心面向社会公开招聘工作人员所有考生成绩及拟聘用人员公示公告
详细内容
2025年11月永修县融媒体中心面向社会公开招聘工作人员所有考生成绩及拟聘用人员公示公告
上一篇
赣州市南康区兴康数字产业集团有限公司劳务派遣制员工拟聘用人员
下一篇
永丰县丰盛农副产品有限公司2025年面向社会公开招聘1名工作
1
更多
上饶
抚州
宜春
吉安
景德镇
南昌
赣州
九江
鹰潭
新余
萍乡
1
更多
关于我们
使用帮助
隐私声明
网站地图
联系我们
2
更多
主办单位:江西三卓教育咨询有限公司
ICP备案号:202555555
联系电话:400-0665-211
电话直呼
在线留言
发送邮件
联系我们:
18270823430
暂无内容
还可输入字符
250
(限制字符250)
您的姓名:
您的邮箱:
您的电话:
本站已支持IPv6 技术支持:
图灵科技
|
管理登录