热搜:

公务员

国企

高校

事业单位

文章
  • 文章
搜索
首页 >> 人事资讯 >>南昌人事资讯 >> 中国人民财产保险股份有限公司江西省分公司2026届校园招聘
详细内容

中国人民财产保险股份有限公司江西省分公司2026届校园招聘

公司简介

中国人民保险集团股份有限公司(简称“中国人保”)由与共和国同生共长的中国人民保险公司发展变革而来。经中华人民共和国政务院批准,中国人民保险公司于1949年10月1日成立,被誉为“新中国保险业的长子”,是新中国保险事业的开拓者和奠基人。历经70多年发展,中国人保现已成为综合性保险金融集团,旗下拥有10多家专业子公司,业务范围覆盖财产险、人身险、再保险、资产管理、不动产投资和另类投资、金融科技等领域,中国人保为2008年北京夏奥会和夏残奥会、2022年冬奥会和冬残奥会官方合作伙伴,是国内唯一一家“双奥保险”企业。2022年《财富》世界500强中位列110位。
中国人民财产保险股份有限公司(PICC P&C,以下简称“中国人保财险”,下同)是经国务院同意、中国保监会批准,于2003年7月由中国人民保险集团公司发起设立的、目前中国内地最大的非寿险公司,在国内外同业市场享有卓著声誉。
中国人民财产保险股份有限公司江西省分公司,位列人保财险系统第一方阵,作为中国人保财险驻赣省级机构,公司实力雄厚,人才济济,卓越经营,品质优越,机构网络遍布全省十一个地市,在赣鄱保险市场发挥主导作用。

公司福利

六险二金、定期体检、工会福利、带薪年假等


招聘岗位

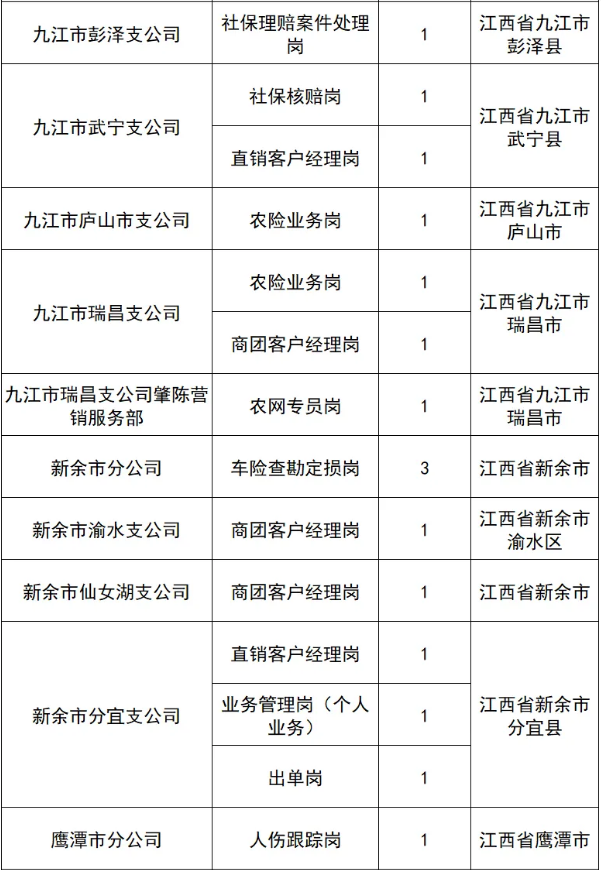
中国人保财险江西分公司2026届校园招聘

image.png

image.png

image.png

image.png

image.png

image.png

image.png

image.png

 image.png

image.png

手机上方二维码

获取人保校招各类资讯及投递简历

内容将根据校招进展实时更新

请持续关注



笔试面试

1、笔试时间

具体时间待定(届时以短信、邮件形式通知)

2、面试及后续工作

根据笔试结果通知开展面试及后续工作

电话直呼
在线留言
发送邮件
联系我们:
18270823430
暂无内容
还可输入字符250(限制字符250)
本站已支持IPv6 技术支持: 图灵科技 | 管理登录
seo seo