在线网课
热搜:
公务员
国企
高校
事业单位
文章
文章
搜索
登录
|
免费注册
设为首页
|
加入收藏
|
在线留言
|
企业位置
首页
南昌
赣州
九江
吉安
上饶
萍乡
宜春
抚州
景德镇
更多
新余
鹰潭
备考资料
首页
>>
新闻中心
>>
通知公告
>>
2025年9月江西赣江新区建昌资产运营集团有限公司面向社会公开招聘工作人员考试相关调整事宜公告
详细内容
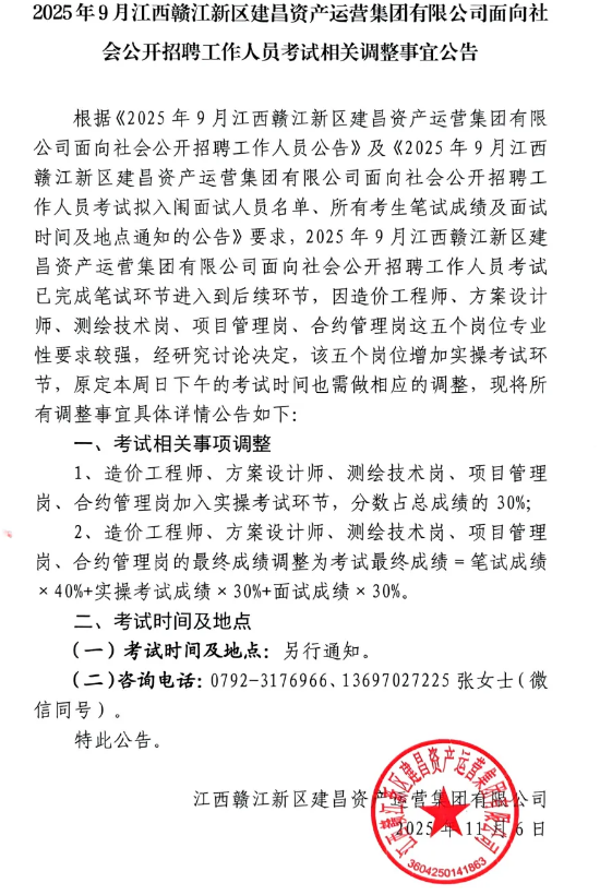
2025年9月江西赣江新区建昌资产运营集团有限公司面向社会公开招聘工作人员考试相关调整事宜公告
上一篇
江西省交通设计研究院有限责任公司 2025年招聘简章
下一篇
萍乡市卫健委发布 2025年萍乡市大学生乡村医生 专项计划拟
1
更多
上饶
抚州
宜春
吉安
景德镇
南昌
赣州
九江
鹰潭
新余
萍乡
1
更多
关于我们
使用帮助
隐私声明
网站地图
联系我们
2
更多
主办单位:江西三卓教育咨询有限公司
ICP备案号:202555555
联系电话:400-0665-211
电话直呼
在线留言
发送邮件
联系我们:
18270823430
暂无内容
还可输入字符
250
(限制字符250)
您的姓名:
您的邮箱:
您的电话:
本站已支持IPv6 技术支持:
图灵科技
|
管理登录