|
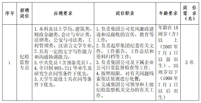
庐山市国有投资控股集团有限公司2025年公开招聘纪检监察专员公告庐山市国有资产控股集团有限公司是庐山市委、市政府批准设立的市政府直属国有企业。现因业务发展需要,经研究,拟面向社会公开招聘相关岗位工作人员3名。现将公开招聘信息公告如下: 本次招聘坚持德才兼备、以德为先的用人标准,坚持专业对口、注重能力和工作水平的用人方向,坚持公开、公平、择优的原则,优化人才结构,把优秀人才选用到纪检监察队伍中来。 本次庐山市国有投资控股集团有限公司面向社会招聘纪检监察专员3名,男女不限。具体岗位职责及任职要求如下。 ![]() (一)基本条件 1.具有中华人民共和国国籍; 2.拥护中国共产党的路线、方针、政策,遵纪守法、作风正派; 3.具有履行岗位职责所必需的专业知识和管理技能; 4.作风形象和职业信誉好,廉洁从业; 5.身体健康,无不良嗜好; 6.与其他用人单位无劳动合同纠纷。 (二)有以下情况之一的不得报考 1.有前科劣迹或涉嫌违纪违法正在接受审查尚未得出结论的; 2.受党纪、政务处分未满处分期限,或正在接受纪律审查、监察调查的人员; 3.曾在公务员招录、事业单位公开招聘考试中被认定有舞弊等严重违反招聘纪律行为的人员; 4.曾被开除公职的; 5.失信被执行人且仍未处理到位的; 6.违反社会公德、职业道德,造成不良影响的; 7.其他原因不适宜报考的人员。 注:如报考人员正式录取后,发现存在上述任一情况的,将解除聘用关系。 (三)亲属回避情形 1.集团(公司)正职负责人或法人子女不得考录该人员所在集团(公司)的岗位。 2.集团(公司)领导班子成员亲属不得从事本集团(公司)办公室、党建、人事、纪检、审计、财务六个方面的工作岗位。 3.集团(公司)领导班子成员与其亲属不得有直接上下级领导关系(分管业务、子公司等)。 4.招聘工作人员在招聘过程中涉及与本人有亲属关系或者其他可能影响招聘公正关系的应聘人员时,应主动申请回避。 5.亲属关系:配偶、父母、子女、兄弟姐妹、祖父母、外祖父母、孙子女、外孙子女等。 注:在招聘环节中发现存在回避情形的,应及时调整相关人员的工作安排或取消应聘人员的应聘资格。未主动回避或隐瞒关系者,一经查实取消应聘资格;涉及集团员工的,由集团纪检监察部门根据相关规定或管理办法给予严肃处理。 本次招聘面向全社会发布招聘的岗位、数量、资格条件等有关情况。招聘按报名和资格审查(贯穿始终)、笔试、面试、体检、考察、公示等程序进行。应聘人员所提交的材料必须真实、准确,如有不符合事实或弄虚作假的,一经查实,立即取消考试资格或不予聘用。如聘用后经查实弄虚作假的,将取消聘用资格和办理相关解聘手续。 (一)报名和资格初审 本次公开招聘采取“线上+线下”报名方式,按照提交报名资料、报名确认的程序进行,报考人员报名时须仔细阅读本公告。 1.报名时间 从公告发布之日起至2025年11月14日17:30止,逾期不再受理。 2.提交报名资料 (1)报名所需材料:自行下载并填写《应聘人员报名表》(附件1)(贴近3个月内1寸免冠正面彩色照片2张)、本人身份证原件及复印件1份、本人毕业证书、学位证书原件及复印件1份、学信网学籍验证报告(境外学历需提供学历学位认证的相关证明材料)、无犯罪记录证明、人民银行个人征信报告、党员证明材料、从业资格证书原件和复印件(非必须)、退伍军人证(非必须)等。 (2)线上报名:报考人员,将以上报名材料打包,命名为“报考岗位+姓名”,发送至邮箱rcjt123@163.com,请正确填写相关内容。 (3)现场报名:考生自行携带上述报名材料原件及复印件1份提交至指定报名地点进行现场审核。(详细地址:庐山市人才集团二楼(江西省九江市庐山市桃源北大道新人民医院北侧)联系电话:18970267560,联系人:程利华)填报岗位时请仔细阅读岗位要求,填报符合自身条件的岗位,一人限报一岗。本次考试实行诚信报名,如报名考生填报不符合自身条件的岗位,造成的后果自行负责;因内容填报错误等所造成的后果自行负责;为在招聘过程中能及时通知到考生有关招聘事宜,考生在报名表中填写的联系方式务必保持畅通,否则造成的后果自行负责。 3.资格初审 工作人员对考生报名信息进行初步审查,报考人员故意隐瞒本人重要信息或提供虚假报考申请材料的,一经查实,立即取消进入下一个环节的资格。线上报名审查结束后将以电话回复的形式进行报名确认,未收到回复确认的,请在2025年11月14日17:30前来电咨询,线下报名在现场进行报名确认,联系电话:18970267560(以上电话请于工作时间内拨打,工作时间:周一至周五9:00—12:00、14:00—17:30)。 4.开考比例 对报名成功人数未达到1:3的开考比例岗位,则相应核减或取消该岗位的招聘计划。 5.注意事项 本次考试实行诚信报名,考生在报名时要填写诚信报考承诺书。诚信报考主要包括三个方面的内容:一是报名考生应对自己是否符合岗位条件负责。考生应仔细阅读岗位招聘条件,选报符合条件的岗位。如对自己是否符合岗位资格条件有疑问,可先打电话咨询(0792-2616188、18970267560(程先生)),确认符合条件后再填报。网上报名期间不对考生所填报的信息进行审核,笔试前统一进行资格审核,不符合条件的一律取消笔试资格。二是报名考生对自己所提供资料的真实性和完整性负责。考生应提供真实、准确的个人信息、证明、证件等相关资料,凡提供虚假信息或材料通过资格审查的,一经查实,取消其考试、聘用资格。如因弄虚作假被取消考试或聘用资格,或因提供不准确信息造成无法与考生本人联系而影响考试和聘用的,后果由考生自己承担。三是报名考生应遵守招聘的有关规定和政策,认真履行各项义务,保证遵守考试纪律,服从考试安排,不舞弊,不协助他人舞弊。 (二)考试方式 考试采用笔试和面试相结合的方式,考试总成绩满分为100分。 1.笔试 (1)笔试满分100分,采用闭卷考试形式,笔试内容为公共基础知识、专业基础知识、公文写作等,分数占最终成绩50%。 (2)参加笔试人员凭身份证及准考证进入考场,并携带好黑色字迹笔、2B铅笔、橡皮擦等考试用品,不得携带手机、电子手表、计算器等电子设备。 (3)笔试时间及地点详见通知。 2.确定入闱面试人员与调剂 根据笔试成绩从高分到低分排序,按岗位招聘人数不低于1:3的比例,经资格复审合格后确定入闱面试人员,末位并列的一并确定为面试入闱人员。因面试入闱人员主动放弃导致招聘岗位人数与面试入闱人数比例未达到1:3的情况下,可按笔试成绩排名从高到低依次递补。如递补后入闱人数比例未达到1:3的情况下,按要求核减岗位。 3.面试 (1)面试形式为综合化面试,满分100分,分数占最终成绩的50%。 (2)面试当天如出现考生缺考、违纪情况,其面试成绩按零分计算。当面试人数出现小于或等于招聘计划数时,考生面试成绩不得低于70分或本面试组平均分,否则取消或削减该岗位的招聘计划。 (3)面试时间及地点详见面试通知。 (三)最终成绩 1.考试最终成绩=笔试成绩×50%+面试成绩×50%。 2.笔试成绩、面试成绩及最终成绩均保留小数点后两位数,第三位小数按四舍五入法计算成绩。 3.最终成绩不低于60分才予以入闱。 (四)入闱 1.按最终成绩从高分到低分按岗位招聘计划1:1的比例确定体检和考察人员。如有入闱人员自动放弃,按总成绩排名从高到低依次递补; 2.最终成绩相同的,具备岗位要求优先项者优先;岗位要求优先项相同时,相关工作经验丰富者优先;相关工作经验相同的,按全日制学历高者优先;全日制学历相同的,面试成绩从高到低优先录取;面试成绩相同时,由招聘单位研究决定最终体检考察人员。 (五)体检与考察 1.体检:体检参照《公务员录用体检通用标准(试行)》(人社部〔2016〕140号)和程序体检,体检费自理。对体检结果有异议的可以申请复检一次; 2.考察:经用人单位考察合格后方可进入下一环节,考察工作突出政治标准,主要了解考察人选的家庭成员、社会关系、现实表现情况,以及与招考职位的匹配度等情况,考察不合格者,不予录用。 因考生放弃或体检不合格、考察不合格等情况出现岗位空缺的,按考生总成绩由高分到低分依次递补。 (六)公示与聘用 拟聘用人员名单在庐山市人才发展集团、中国庐山发布等微信公众号等媒体公示5个工作日,无异议的,办理聘用手续。拟聘用人员无正当理由逾期(自接到到岗通知5日内)不报到的,取消聘用资格。 05用工方式及薪资待遇 (一)用工方式 聘用人员均采取合同聘用制的用工形式,试用期为2个月,试用期满经考核合格后签订聘用合同。 (二)薪资待遇 参照《庐山市国控集团薪酬管理办法》执行。 建立后备人才储备库,完成完整考试流程并合格的,纳入后备人才储备库。自拟聘用人员名单公示之日起,6个月以内出现因聘用人员考核不合格、辞职、辞退等造成岗位空缺的,可从进入本次招聘后备人才储备库相应岗位考生中按考生成绩由高分到低分依次递补,体检及考察合格后办理录用手续。 凡发现弄虚作假和考试作弊者,一律取消招聘资格。 招聘工作接受有关部门和社会各界的监督,招聘过程中,如发现违纪违法行为,移交市有关部门处理。为方便群众监督,设立监督电话如下。 庐山市国有投资控股集团有限公司综合部:0792-7751198 庐山市国有投资控股集团有限公司纪检监察部:0792-2666720,18879738705(郭专员) 庐山市智汇人才发展有限公司:18970267560 (一)本次招聘不收取报名费等任何费用,应聘人员交通、食宿等费用自理,应聘人员应对自身安全负全部责任。 (二)本次招考不出版也不指定考试辅导用书,不举办也不委托任何机构或者个人举办考试辅导培训班。 (三)本公告最终解释权归庐山市国有投资控股集团有限公司。 附件1:《庐山市国有投资控股集团有限公司2025年面向社会公开招聘纪检监察专员报名表》 |



