|
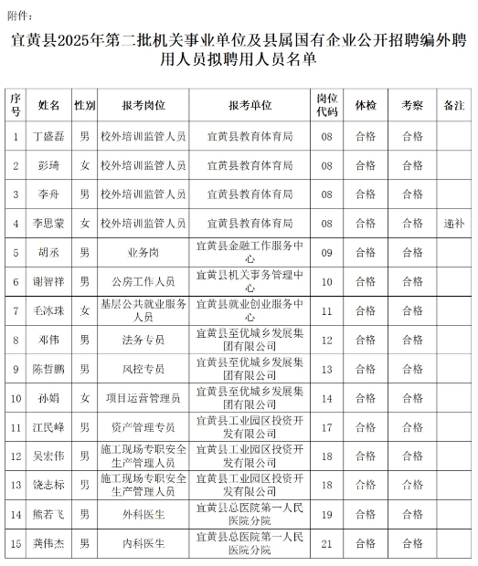
宜黄县2025年第二批机关事业单位及县属国有企业公开招聘编外聘用人员拟聘用人员名单根据《宜黄县2025年第二批机关事业单位及县属国有企业公开招聘编外聘用人员公告》要求,经过报名、资格审查、笔试、资格复审、面试、体检、组织考察等程序,现将拟聘用人员公示如下: 一、拟聘用人员公示 1.名单(见附件) 2.公示时间:2025年10月9日至2025年10月15日。 3.公示期间,如有异议,请于公示期内及时向宜黄县城发人力资源有限公司反映,电话:0794-7662989,监督电话:宜黄县人力资源和社会保障局0794-7610557 二、聘用 1.经对拟聘用人员公示无异议后,正式确定为用人单位的聘用人员。被聘用人员与宜黄县城发人力资源有限公司或用工单位签订劳动合同后,严格按合同管理,合同期限为一年(含试用期),合同期限到期后经用工单位考核同意,合同可续签。 2.如在招用期间,不能胜任工作、不服从用人单位工作安排、有违反工作纪律等行为或构成回避关系的,随时予以解聘。 3.对进入面试而未被聘用的应聘人员纳入人才储备库(保留一年)。如用人单位因工作需要,按照“退一补一”的原则,报备同意后,在人才储备库中同岗位从高分到低分依次确定预聘对象,经体检和考察合格者,依次递补聘用。 宜黄县城发人力资源有限公司 2025年10月9日 附件:宜黄县2025年第二批机关事业单位及县属国有企业公开招聘编外聘用人员拟聘用人员名单.xlsx
|



