|
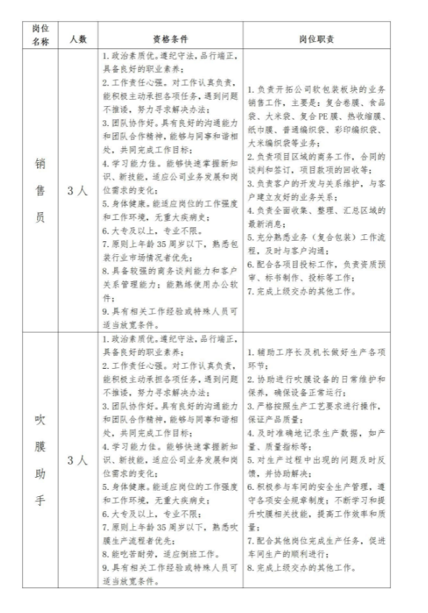
江西盐业包装有限公司招聘公告根据包装公司实际用人需求,现面向社会公开招聘生产服务一线岗位,具体方案如下: 一、招聘岗位、人数、基本条件及岗位职责
二、招聘程序 (一)报名 现场或网络报名。现在报名者将《报名登记表》(见附件1)、《江盐集团亲属关系信息表》(见附件2)、《应聘人员诚信承诺书》(见附件3 )、本人身份证、学历学位证书、教育部学历证书电子注册备案表及专业技术资格(或国家职业资格)等材料原件复印件交至包装公司党群综合部(江西省南昌县小蓝经济技术开发区富山一路)张小姐;网络报名者将上述材料打包发送至邮箱879256968@qq.com,邮件标题请注明:岗位+姓名+联系方式(每名应聘者只可报名一个岗位)。应聘人员须做到诚信报考,如隐瞒身份报考的,一经发现核实,将取消应聘资格。 报名时间:自发布公告之日起至9月30日17:00止。 (二)资格审查 1.按照报名条件,党群综合部协同用人部门在报名时间结束后对报名者资格进行审查,确定符合条件的应聘人员。具有下列情形之一的人员不得报考: 2.涉嫌违纪违法正在接受审查尚未做出结论的; 资格审查贯穿招聘过程全过程,在招聘过程工作各阶段发现应聘者不符合招聘资格或弄虚作假的、隐瞒亲属关系的情况的,一经查实将取消应聘资格或录用资格,后果由应聘者自行承担。 (三)考试考核 采取半结构化面试方式,主要测评应聘者沟通表达、逻辑思维、解决问题等能力,具体由招聘工作小组负责组织。面试考官不少于3人。面试成绩取平均分,成绩低于80分(不含)以下的,则本次招聘将被视为无效。 (四)体检 招聘工作小组通知拟录用人员到三甲医院进行入职体检。若出现拟录用人员未通过体检,缺额按排名替补。 (五)背景调查 对体检合格者进行背景调查,主要包括有无违法犯罪记录等。若出现拟录用人员未通过背景调查,缺额按排名替补。 (六)研究录用 拟录用人员名单经总经理办公会讨论确定后,进行新员工拟录用审批。 拟录用人员名单在集团公司等官网公示5天。 拟录用人员通过公示后,与公司签订正式劳动合同。 三、待遇和管理 1.按包装公司现行薪酬管理办法执行。 2.录用人员实行试用期三个月管理。如试用期考核不合格,将退回包装公司党群综合部(人力资源)或解除劳动关系。 附件: 1.报名登记表 2.江盐集团亲属关系信息表 3.应聘人员诚信承诺书 |



